por Andy Dufloth

É oficial: Até pouco tempo atrás, tínhamos as manchetes avisando para o óbvio e esperado (e desesperador!) fato de que 2014 seria o ano mais quente já registrado[1]; Agora a confirmação com a compilação de todos os dados saiu, e sim, 2014 foi o ano mais quente da História[2]. Por isso, fui obrigado a agilizar esta série de artigos já planejada. Série de artigos esta fundamentalmente necessária no Brasil, graças à nossa quota particular de Negacionistas da Ciência, que tem tido a voz bastante amplificada na mídia (e mesmo nas decisões políticas!) sob a alegação de “diversidade do debate” ou “ensinar a controvérsia”. Na verdade, apenas “imprensa marrom aumentando audiência com falsas polêmicas”!
P.S.: Este artigo deveria ter sido lançado ainda em fevereiro… Peço desculpas!
O que tem em comum o Clima Planetário e… as Asas dos Aviões?
Sim, estou começando este texto, sobe o Aquecimento Global (“Global Warming”), com essa pergunta! E vamos descobrir a resposta até o fim desta conversa. Mas, como o próprio título deixa claro, o objetivo deste texto é entender que, SIM, a Mudança Climática (“Climate Shift”) é real; que, SIM, ela é perigosíssima para nós; e acima de tudo, que, SIM, NÓS SOMOS OS CULPADOS! Afirmar qualquer outra coisa não só é pseudociência, como muitas vezes puro e simples nacionalismo burro, ou noutras vezes, anti-qualquer-coisa-ismo característico de quem são os interlocutores.
E sim, este será o primeiro de uma série de artigos, a muito tempo planejados!
Aquecimento Global
Aqui vale a pena esclarecer alguns detalhes de nomenclatura:
- Efeito Estufa (“Greenhouse Effect”)[3]: Nome dado ao efeito que diversos gases que compõem a nossa atmosfera tem de, por características físico-químicas específicas (em especial relacionadas à espectroscopia vibracional, como veremos), impedirem parte da energia absolvida do sol por nosso planeta de ser irradiada de volta ao espaço na forma de radiação infravermelha. É, portanto, uma componente natural importante para o planeta (e o seu balanço energético), ao elevar a sua temperatura (que de outra forma seria muito mais baixa). Porém, o termo quando empregado tipicamente se refere à contribuição artificial humana adicional para a composição desses gases na atmosfera e de seus efeitos para a temperatura do planeta;
- Aquecimento Global (“Global Warming”)[4]: A consequência esperada da presença dos gases estufa (os gases que estando presentes na atmosfera tem o efeito de auxiliar a reter energia no planeta por características físico-químicas próprias) é o chamado “Aquecimento Global”; logo, estamos falando praticamente de um sinônimo do conceito anterior. Assim como o “Efeito Estufa” portanto, ambos tem uma contribuição natural e uma contribuição artificial adicional, decorrente das atividades humanas;
- Mudança Climática (“Climate Change”)[5]: Alteração global nas características do clima, em escala planetária, como consequência das alterações na composição atmosférica decorrentes da atividade humana que ocasionam o aumento artificial do Efeito Estufa e, por conseguinte, o aumento artificial do Aquecimento Global.
Então, vamos ver: existe o fenômeno natural: sem ele, causado pela combinação, de forma resumida, entre a atividade solar e a composição atmosférica (que são os dois parâmetros que discutiremos neste artigo), a temperatura planetária seria muito menor (a temperatura média da terra atualmente é entre 15°C e 16°C, e sem a contribuição natural do Efeito Estufa calcula-se que ela seria aproximadamente 33°C menor![3]), o que se não inviabilizasse a vida pelo menos inviabilizaria a vida como a conhecemos.
De outra ponta, temos as oscilações naturais desses dois parâmetros: tudo isso também, obviamente, faz parte de diversos fenômenos naturais. Ambos, também, são conhecidos na atualidade e rastreáveis por diversos dados até eras geológicas no passado (sim, podemos interpretar os dados para medir a temperatura, a composição atmosférica e a própria atividade solar alguns milhões de anos atrás).
Porém, existe a contribuição artificial humana, e como vimos é a ela que geralmente nos referimos quando se usam os dois primeiros termos. Afinal, frente à situação crítica atual, o fenômeno natural se torna de menor importância: ninguém está preocupado com o fato de sermos (naturalmente) 90% de água quando estamos (artificialmente) nos afogando! Até por isso foi cunhado o último termo, que se refere exclusivamente aos efeitos da contribuição artificial para o clima terrestre.
Paleoclimatologia [6],[7]
“Palaio”: Velho, antigo, em grego. “Logos”: Estudo em grego. “Paleoclimatologia”: Ciência que estuda os “Climas Antigos”.[6] Bem antigos. Muito antigos. Antigos pra Caramba. Até, digamos, uns QUINHENTOS MILHÕES DE ANOS atrás.
E como raios fazemos isso? Como raios conseguimos construir um gráfico como o que está mostrado acima?[7] É disso que vamos conversar agora. Existem diferentes técnicas, cada uma com um “alcance temporal” diferente. São como “prontuários médicos” diferentes, onde se lê a temperatura média do planeta com intervalos de medição e incertezas específicas, características de cada “tipo diferente de termômetro”. Imagine que numa internação hospitalar de um ano, nos primeiros 7 meses um prontuário anota a temperatura medida com o termômetro de mercúrio na boca uma vez por dia, e na 2ª metade a medição é feita uma vez por semana com um termômetro de infravermelho apontado para o ouvido. Medições diferentes, com intervalos diferentes e resoluções diferentes… Mas com intervalos comuns sobrepostos para se poder verificar ambos!
As principais técnicas, os principais “paleotermômetros” [8][9] empregados, são:

Fonte: http://www.cr.nps.gov/history/online_books/geology/publications/pp/374-G/plate5.htm
1. Análise da Contaminação com Magnésio na Calcita da Cobertura de Microorganismos[10]: No Reino Protista[11] (dos Protozoários: não, eles não são parte do Reino Animal!) um dos Filos mais importantes é o Foraminifera[12] (cuidado para não confundir com o Filo Radiolaria[13], que é um parente muito próximo!). Esse filo se caracteriza pela formação de uma “concha” ou exoesqueleto de Calcita[14] (Carbonato de Cálcio, CaCO3, na forma cristalina trigonal-hexagonal) ao redor da única célula que forma esses organismos, e são bastante comuns em todo o oceano, desde o sedimento do fundo (quando são chamados de “bentos”, junto com o resto da fauna e flora microscópicas desse ambiente) e ao longo de toda a coluna d’água até a superfície (o chamado “plâncton”, também junto com o resto da fauna e flora microscópicas desse ambiente). A síntese desses exoesqueletos porém é afetada pela temperatura[15], sendo contaminada por magnésio (em função do fato de que pouco volumoso átomo de magnésio forma um cristal de carbonato que também é trigonal-hexagonal) em lugar do cálcio de forma quantificavelmente dependente da temperatura (como a incorporação do magnésio é endotérmica, quanto maior a temperatura maior a contaminação: simples aplicação da equação de van’t Hoff do Equilíbrio Químico[16]). Após morrerem, esses exoesqueletos tendem a depositar no fundo do oceano e sendo incorporados em rochas calcárias (rochas sedimentares biogênicas)[17]. Daí, a quantificação da razão entre esses dois elementos permite calcular a temperatura média em que eles viveram, até 2,5 milhões de anos atrás.

Fonte: http://upload.wikimedia.org/math/c/7/8/c780cca0f924e2188ffd01c93fa8e03c.png

Fonte: http://www.antarctica.gov.au/about-us/publications/australian-antarctic-magazine/2006-2010/issue-15-2008/ocean-acidification/coral-reef-history-books
2. Análise da Contaminação com Estrôncio na Aragonita de Corais[18]: Agora sim no Reino Animal, Filo Cnidaria[19], tem como uma de suas Classes mais conhecidas a Anthozoa[20], composta pelos corais (sim, os corais são animais, e sim, pertencem ao mesmo filo das medusas e águas-vivas!). Esses seres formam grandes colônias (que são as que reconhecemos geralmente) que apresentam um exoesqueleto de Aragonita[21] (Carbonato de Cálcio também, CaCO3, porém na forma cristalina ortorrômbica) ao redor dos indivíduos. A síntese desses esqueletos também é afetada pela temperatura, porém com a incorporação de estrôncio no lugar do cálcio[22] (agora o muito volumoso átomo de estrôncio forma um cristal ortorrômbico de carbonato de estrôncio). Porém, diferentemente das Formaníferas do paleotermômetro anterior, esses seres não precipitam lentamente ao fundo dos oceanos quando morrem, mas enquanto crescem foram “anéis de crescimento” ano após ano, como as árvores (cujo estudo, denominado “dendroclimatologia”[23], também pode ser empregado como um paleotermômetro, mas não será tratado aqui em detalhe). Esses “anéis de crescimento” dos corais portanto permitem determinar a temperatura em que o animal viveu e cresceu, em função da composição relativa de Cálcio e Estrôncio incorporado.

Fonte: http://www.carbonateresearch.com/clumped_isotope
3. Análise Isotópica das Ligações Químicas 13C-18O em Carbonatos[24]: Este é provavelmente um dos mais complexos e menos conhecidos paleotermômetros. Um fato que muito pouca gente sabe é que existe uma tendência ínfima para que isótopos mais pesados formem ligações químicas preferencialmente entre si, e não com os isótopos mais leves.[8][24] Essa tendência decorre de uma diferença mínima na energia do ponto zero (estamos falando de mecânica quântica, quem quiser saber um pouco mais pode olhar aqui[25]) quando envolvendo esses isótopos. Mas isso é algo minúsculo, visível apenas na casa de partes por bilhão ou mesmo por trilhão[26]. Essa tendência é maior em baixas temperaturas do que a altas temperaturas, e portanto uma maior proporção de carbonatos compostos de 13C e 18O simultaneamente deve ser encontrada em temperaturas mais baixas. Ou seja, seres vivos que formem carbonatos (ou seja, tudo o que tem conchas, ossos, além de corais, radiolários, formaníferos, etc.) terão uma maior proporção desses dois isótopos simultaneamente nas mesmas moléculas quando eles tiverem vivido em condições de temperaturas mais baixas. Esse paleotermômetro específico porém joga as apostas nas alturas, sendo capaz de medir a temperatura sem interferências significativas até… só um pouco mais que 500 milhões de anos atrás!

4. Análise Isotópica do Oxigênio da Água em Gelos Antigos[27]: Provavelmente o paleotermômetro mais famoso é o obtido a partir de colunas de gelo extraídos das profundezas, em especial da Antártica. A longo dos anos, nevascas após nevascas acumularam gelo de eras e temperaturas diferentes, que acabavam sendo comprimidos pelas camadas dos anos seguintes. A composição isotópica dessa água evaporada, porém, varia suavemente com a temperatura por pura e simples equação de Clayperon-Clausius[28] (que descreve como a pressão de vapor de um líquido varia com a temperatura), devido ao fato de que a Entalpia de Vaporização da água varia com a sua composição isotópica[8][29] (a água formada com 16O difunde e evapora mais facilmente do que composta com 18O, que por sua vez se condensa com mais facilidade). Isso faz com que a água evapore e condense ao longo das diferentes zonas climáticas da Terra até os pólos de forma isotopicamente diferenciada, fazendo uma espécie de “destilação fracionada”. Essa “destilação fracionada” em escala planetária afeta a composição isotópica da água da atmosfera e, por tabela, a composição isotópica das precipitações, incluindo a da neve que cai nos pólos, permitindo assim empregar essas colunas como paleotermômetros também (a evaporação se dá preferencialmente no equador, e as precipitações nos polos; se a temperatura cai, menos 18O vai pra fase vapor, e mais dele que está na fase vapor precipita logo nos polos, enriquecendo as precipitações polares em 16O; por outro lado, se a temperatura sobe, mais 18O é encontrado na fase vapor e resiste às diferentes precipitações fracionadas ao longo do planeta, aumentando a sua composição nas nevascas polares)[8][29]. A medição mais antiga obtida até o momento por essa técnica recua até 800 mil anos no passado.[27]

Fonte: http://upload.wikimedia.org/math/9/c/0/9c020fd2ec68103a9a9215ba823ff30d.png
5. Análise Isotópica do Oxigênio na Calcita de Conchas e Corais[30][31]: Da mesma maneira que a composição da água nos gelos profundos extraídos reflete a composição isotópica do vapor de água da atmosfera, de forma reversa a composição isotópica dos carbonatos marinhos reflete a da água dos oceanos. Assim, a medição da fração entre 16O e 18O em carbonatos extraídos nas profundezas marítimas permite saber a temperatura média a que aqueles organismos foram submetidos quando vivos. Esta análise também permite se recuar no tempo até 500 milhões de anos no passado![9]

Fonte: http://en.wikipedia.org/wiki/Alkenone
6. Cadeias Longas de Metil e Etil Cetonas (Alquenonas) em Sedimentos Antigos[8][32][33][34]: Hora da taxonomia biológica dar um nó completo, pois agora entramos na região da incerteza quanto às classificações e parentescos. Um Reino pouquíssimo conhecido é o chamado Reino Cromalveolata[35] (classificação de 2005[36], que se segue à definição do Reino Cromista de 1981[37], que por sua vez foi separado do Reino Protista[11], onde se encontravam seus membros desde a classificação de 1977[38][39]; porém, a partir de 2008[40][41][42] novos dados de diversos estudos independentes indicam que este Reino provavelmente seja “polifilético”[43], ou seja, um “ajuntamento acidental por erro humano de classificação de evoluções convergentes de linhagens totalmente independentes”, e portanto deve ser dividido entre reinos já existentes e novos!). Bom, seja lá como esse Reino se divide, o que no importa é que uma de suas Classes (sim, estamos pulando os seus “Filos” porque já chega de bagunça!) é a Classe Prymnesiophyceae[44] (nem tentei traduzir do latim, desculpem) que tem uma característica interessante que é a síntese natural de “Alquenonas”[32]. Estas “Alquenonas” por sua vez nada mais são do que cetonas[45] com uma cadeia muito longa e com insaturações (ligações duplas ou triplas, apenas duplas neste caso). Essa classe de algas monocelulares porém não só as produz, como as produz com de 35 à 41 átomos e de 1 à 4 ligações duplas no radical de cadeia longa, enquanto que o radical de cadeia curta é sempre metil ou etil.[32] Mais ainda, essas ligações duplas sempre tem a “configuração E“[46] (uma nomenclatura mais ampla, mas para o nosso caso quer dizer que elas são sempre trans, ou seja, em lados opostos) e ainda por cima são sempre espaçadas de 5 grupamentos metileno (CH2). Em suma, não dá pra confundir elas na amostra! Agora, onde entra a característica que a torna um paleotermômetro? Simples, a proporção de alquenonas produzidas é função da temperatura, e quanto maior a temperatura mais alquenonas com menos insaturações passam a ser sintetizadas![32][33][34] Tradicionalmente, se compara a proporção das alquenonas com 2 e 3 insaturações na amostra. Esse paleotermômetro específico nos permite recuar potencialmente até 100 milhões de anos no passado!

Fonte: http://www.nature.com/ismej/journal/v4/n4/fig_tab/ismej2009138f1.html
7. TEX86[47][48][49][50][51][52][53]: Mais um pouco de taxonomia biológica. Outro Reino pouquíssimo conhecido (mas de existência e validade não debatidas!) é o Reino Crenarqueonte[54], que faz parte do Domínio das Arquéias[55] (que por sua vez foram separados do antigo Reino Monera[56] ainda em 1977[38][39]… A evolução do nosso entendimento de Taxonomia seria suficiente pra escrever um épico de história mais interessante que “Game of Thrones”!) e tem como um de seus Filos o chamado “Filo Thaumarqueonte”[57]. Aqui estamos lidando em grande parte já com os chamados “Extremófilos”[58], ou seja, seres vivos capazes de viver em condições que a maior parte da vida atual do planeta considera intoleráveis (mas que por sua vez eram tão comuns alguns bilhões de anos no passado que pode ser que sejam estes os seres que carreguem a chave para compreendermos o surgimento da vida no planeta), inclusive os “hipertermófilos”[59] (seres para os quais a temperatura “começa a ficar boa” a partir de 60°C, o ideal é a partir de 80°C, e não se incomodam em muitos casos em simplesmente passar de 100°C). Porém, os Thaumarqueontes[57] formam um filo de seres “mesofílicos”[60] (que vivem em temperaturas entre 20°C e 45°C) desse reino. Bom, mas vamos ao que importa realmente: A membrana plasmática desses seres, assim como de qualquer outro ser vivo de nosso planeta, é formada por lipídios (moléculas de gordura). Porém, nesse filo ela é composta de uma classe de lipídios bastante específica, os glicerol-dialquil-glicerol-tetraéteres (GDGT), caracterizados pela presença de nenhum à 3 ciclopentanos (com exceção do “crenarqueol”, que contém 4 ciclopentanos e 1 ciclohexano, e portanto pode ser facilmente distinto). De forma similar à da análise anterior, o “grau de ciclização” é dependente da temperatura em que aquela alga específica viveu, e basicamente se quantifica a proporção de ciclização 1 à 3 da amostra (ignoram-se as GDGT-0 e GDGT-4 por diferentes motivos) para medir essa temperatura. Esse paleotermômetro é capaz de informar a temperaturas de “prontuários” de até 160 milhões de anos atrás.[47][53]
Aqui temos apenas uma pequena lista de técnicas disponíveis (sim, existem muitas mais!), com atenção especial as que mais se relacionam com características químicas do que é medido. Como vemos, diferentes técnicas, com diferentes alcances e sobreposição nas eras cobertas permite verificar os resultados entre si, e “ler” a (Pré-)História do Clima do Planeta até muito, mas muito tempo atrás mesmo! A inclusão de ainda outras técnicas apenas aumenta e muito a confiabilidade dos resultados.
E agora que sabemos como podemos descobrir qual era a temperatura do planeta a tanto tempo atrás, podemos começar a explorar essas temperaturas e as suas variações ao longo do tempo!
Alegação 1: “Ciclos Solares”[61][62]
Uma das “explicações alternativas” que costumam surgir para o fato de que a temperatura tem subido é a dos ciclos solares[61][62]. Estes “argumentos” costumam seguir algumas linhas: os ciclos normais e conhecidos de atividade solar; algum alegado ciclo solar obscuro e sem evidências sólidas de que sequer existe ou tem relevância no clima terrestre; falsos dados de climas extraterrestes (estes ficam para outro artigo); sem contar alegações errôneas sobre a própria atividade solar atual, passada e futura esperada; ou a mais nova moda, mal entendimento sobre a própria órbita terrestre! Vamos conversar disso agora.
O Ciclo de Schwabe (11 anos)[61]:

Fonte: http://www.doctorshobbies.com/DocPresentations/SchwabeSamuelHeinrich.htm
Primeira informação fundamental: o sol tem um ciclo de máximos e mínimos de atividade, mensurável pelo número de manchas solares (as manchas foram observadas pela primeira vez por Galileu Galilei[63], sobre o qual por sinal falamos brevemente no artigo “Ah, a Florença dos Médici… e a Ciência!”[64], em 1612, mas a existência do ciclo propriamente dito foi estabelecida pelo astrônomo alemão Samuel Heinrich Schwabe em 1846[65][66]). Esse ciclo, denominado Ciclo de Schwabe, é o famoso “ciclo de 11 anos do sol” (na verdade, varia entre 9 e 12 anos), e ao longo da história do planeta foi o principal componente nas oscilações climáticas ao longo das eras. Esse ciclo na verdade hoje se sabe é uma consequência complexa do “ciclo de 22 anos” ou “Ciclo de Hale”[67] em homenagem ao seu descobridor, George Ellery Hale[68], que é o tempo médio para uma reversão dos polos magnéticos do sol[67].

Fonte: http://solar-center.stanford.edu/sun-on-earth/glob-warm.html

Fonte: http://www.commdiginews.com/news-2/sunspots-2014-two-big-surprises-24027/
Naturalmente, como se vê na figura acima, esses ciclos de 11 (e 22!) anos não são nem remotamente capazes de explicar o aquecimento global que estamos enfrentando: afinal, o planeta está numa tendência contínua de crescimento de temperatura (linha grossa vermelha) a pelo menos 50 anos já, independentemente dessas elevações e reduções de atividade solar (linhas laranja)! Como se não bastasse, olhando a figura ao lado também é importante perceber que este ano de 2014 foi um máximo solar “bastante mixuruca”, e portanto não explica o recorde atual, muito menos a sequência de recordes!
Outros Ciclos Solares?[62]
É aí que os negacionistas se tornam criativos, e começam a apelar (sim, a-pe-lar!) para “outros” ciclos solares, “obscuros”, que na verdade é uma palavra empregada no lugar de “existência não comprovada cientificamente”. Bom, vamos falar dos mesmos então!
Temos os (propostos!):
- “Ciclo de Gleissberg”[69], com 86 anos, ou de 70 à 100 anos;
- “Ciclo de Suess” ou “Ciclo de de Vries”[70], com aproximadamente 210 anos;
- o “Ciclo de Hallstatt”[71], com 2300 anos;
- o “Ciclo de Xapsos e Burke”[72], com 6000 anos;
- etc.
O Ciclo de Gleissberg (86 anos)[69]:
Comecemos pelo “Ciclo de Gleissberg”[69]: este ciclo foi predito por Wolfgang Gleissberg (e outros antes dele, mas foi Gleissberg quem popularizou a idéia) mediante técnicas de “suavização” (“data smoothing”) aplicadas sobre os dados dos números de manchas solares ao longo do tempo. Posteriormente, as suas observações de elevações e reduções periódicas foram confirmadas com dados de 14C e 10Be em amostras geológicas. Originalmente foi previsto como sendo um ciclo de aproximadamente 88 anos, com uma característica interessante: um mínimo de atividade solar longo, de aproximadamente 30 anos, seguido de um máximo primário e um máximo secundário (eu sei, é esquisito). Resumindo os dados de Gleissberg (tabela 3 aqui [69], tabela 1 aqui [73]), vemos o seguinte:
- Mínimos de Gleissberg: 1811 (1797-1823), 1901 (1877-1913), previsto 2009 (1997-2032);
- Máximos Primários de Gleissberg: 1727, 1839, 1957;
- Máximos Secundários de Gleissberg: 1779, 1860, 1981.
Vamos lembrar que esses são os dados do artigo original, muito trabalho foi feito depois, mas vamos adiá-los um pouco: Os mínimos de atividade solar pelo ciclo previsto por Gleissberg implicam em uma periodicidade desse mínimo de atividade a cada 90 anos, e uma duração de aproximadamente 30 anos. Reparem que o segundo artigo, do ano 2000, aponta que o próximo mínimo ocorreria em 2009, com um período de baixa atividade solar se extendendo de 1997 à 2032. Temos dois problemas aqui: o primeiro é a evidente e curiosa mudança na periodicidade do ciclo, que ficou 20 anos mais extenso que a proposta original. O segundo, é que é fato sabido e notório que a temperatura terrestre não tem estado baixa no período que estamos, que corresponderia ao mínimo! Se empregarmos a periodicidade original de Gleissberg, fica pior, pois então mínimo deveria ter ocorrido em 1991, e não é o que temos! A escalada de temperatura é contínua ao longo de todo o mínimo possível que Gleissberg teria previsto! Pra quem não percebeu, só olhar a figura abaixo: a temperatura mostra algum mínimo amplo, uma descida larga nas temperaturas ao redor dos anos 1990? Não!

Fonte: http://solar-center.stanford.edu/sun-on-earth/glob-warm.html
Mas não é só isso! Se o Ciclo de Gleissberg existir mesmo, e vamos supor por um segundo que exista, se faz uma pequena série de predições sobre a atividade solar com base no mesmo. Primeiro, que haveria um máximo solar ao redor do ano de 2010 com uma estimativa de 145±30 manchas solares, enquanto que em 2023 teremos aproximadamente 70±30 manchas solares. Além disso, informa que o último mínimo desse ciclo foi em 1986, e se prediz um máximo para 2030.[74]
“Nossa, então vai subir ainda mais?” “Ah, então é natural e depois de 2030 baixa de novo.”

Fonte: http://www.globalwarmingart.com/wiki/File:Instrumental_Temperature_Record_png
Não é tão simples. De novo, vamos pegar os gráficos de temperatura média dos últimos anos. Está logo ao lado. O ano de 1986 parece ser o mínimo de um ciclo que a cada aproximadamente 86-90 anos tem um mínimo? Sejamos diretos, pois a resposta é a mesma de antes: Não!
Isso prova a inexistência do Ciclo de Gleissberg? Não, em absoluto! Apenas deixa clara a irrelevância do mesmo no que diz respeito aos efeitos sobre a temperatura do planeta, que é o que nos interessa! Mas como ele poderia subir e descer a atividade solar sem ter efeito na temperatura? Realmente, não sei dizer com certeza, mas posso imaginar diversos mecanismos para isso: a variação de intensidade é pequena demais, ou é correspondida por modificações na eficiência fotossintética das plantas (afinal, proxies de 14C são empregados para evidenciar atualmente a possível existência do ciclo) que fixariam mais carbono e tornariam a atmosfera mais transparente ao infravermelho, etc.
Em resumo, por que sabemos que o Ciclo de Gleissberg não é o responsável pelas mudanças na temperatura na Terra? Por várias razões: Primeiro porque 1986 não foi um mínimo local seguido de dois máximos, é um ano qualquer em nossa pavorosa escalada contínua de temperaturas. Segundo porque, quanto mais voltamos no tempo, antes da influência da industrialização, esse alegado ciclo não parece fazer nem cócegas nas oscilações de temperaturas (ou seja, se ele existir, tem uma influência irrisória), apesar de ter efeito na velocidade de crescimento de plantas (como as análises de 14C indicariam). Terceiro, estamos numa escalada de temperatura que ignora não só esse alegado ciclo de 86-90 anos, mas principalmente ignora o muito mais claramente importante e severo ciclo de 11 anos: estão vendo como a temperatura está com uma tendência irresoluta de elevação a 50 ou 60 anos?? E quarto, pra matar: a predição do número médio de manchas solares errou (o máximo foi em 2014), e pior, está muito, mas muito abaixo do que seria previsto pelo ciclo (como já dissemos, estamos já saindo de um máximo que é inferior aos máximos anteriores: neste ciclo mal chegamos a 100 manchas solares no início de 2014, enquanto que no ciclo anterior chegamos a quase 175 no meio do ano 2000!)[74]. Só recordar o gráfico de atividade solar abaixo!

Fonte: http://www.commdiginews.com/news-2/sunspots-2014-two-big-surprises-24027/

É pouco? Não. Temos ainda motivos para supor que o Ciclo de Gleissberg simplesmente NÃO EXISTE, e é um mero artefato matemático dos métodos de “suavização” dos dados aplicados, e o primeiro desses motivos já foi mostrado: a mudança no tamanho da periodicidade! Estudos mais recentes indicam que em dois séculos o ciclo teria se “alargado” dos 88-90 anos originais para 113 anos![74][75] É isso mesmo, só comparar os resultados de suavização aplicadas ao período 1700 à 1908 ao lado, com o que se observa no período 1804 à 2012 abaixo: o primeiro aponta para um ciclo de 95 anos como o melhor ajuste, enquanto que no segundo o ciclo aparenta ter 113 anos, quase 20 anos a mais! Isso é absolutamente incompatível com o que qualquer um esperaria um ciclo com comportamento periódico! E, como tal, parece indicar algo fantástico: o ciclo simplesmente não existiria.[74][75] Na verdade, parece que estamos lidando apenas com mais um clássico caso da busca incessante do cérebro humano por padrões mesmo onde eles não existem, e que tem como resultados interessantes a famosa pareidolia[76].

Em suma, um ciclo com pouca ou nenhuma evidência; sofrendo horrivelmente de metodologias de “suavização” matemática de dados; com base no qual se fez predições que se mostraram incorretas; que, como se não bastasse, parece se alargar com o tempo reforçando a hipótese de que seja um mero artefato matemático; durante o qual a temperatura segue em contínua subida por um período de tempo maior que a própria extensão do ciclo; e, por fim, que nos coloca a muito tempo num mínimo de atividade solar desde os anos 1980-1990, ao longo do qual a temperatura ao invés de cair só subiu! E isso com clara tendência de redução de atividade solar, só pra ninguém esquecer:

Fonte: http://www.commdiginews.com/news-2/sunspots-2014-two-big-surprises-24027/
Parece que até o Sol está tentando ganhar mais tempo pra nós, reduzindo a atividade onde seria um pico para nós tentarmos fazer alguma coisa!!! E, ainda assim, o que se ouve? Que “estamos num máximo”, ou que “é um ciclo natural”. Meu amigo leitor, os ciclos, os máximos, estão aqui: e eles NÃO CORROBORAM o aumento de temperatura que estamos observando!
E os Ciclos de Suess[70], Hallstatt[71], etc.?

Ah, mas o “Ciclo de Suess”[70]? Ah, esse é interessante: ciclo com aproximadamente 208 anos, seu último mínimo teria sido em 1898 e prediz que o próximo máximo seria em… 2002. Bom, basta olhar as figuras anteriores, ao lado e abaixo: a temperatura não tem caído nestes últimos 13 anos após 2002 (figuras e dados anteriores); não tem a menor indicação de desaceleração para se estabelecer um máximo e finalmente voltar a descer (acabamos de bater o recorde agora em 2014!); e, o que é mais cristalino que qualquer outro fato, essa elevação contínua e acelerada que temos não é espelhada por uma queda equivalente entre 1790, o máximo anterior de Suess, e 1898, o último mínimo desse ciclo, (as temperaturas já estão maiores que as dos últimos 2000 anos pela figura acima, e dos últimos 12 mil anos pela figura abaixo) nem em nenhum período anterior; então, novamente, não é o responsável[77][78][79].

O Ciclo de Hallstatt[71], mesmo problema: um ciclo com um período de oscilação de 2300 anos. A figura acima, por exemplo, deveria torná-lo visível nos últimos 12 mil anos: seriam entre 5 ou 6 oscilações para cima e para baixo, levando para isso pouco mais que a distância entre os números no eixo horizontal. Mas não o faz. Por quê? Porque mesmo que o ciclo exista, e implique em oscilações periódicas da atividade solar, essas oscilações não se refletem sobre a temperatura planetária. Podem ser fracas demais, podem ser suaves a tal ponto que a dê tempo para os processos naturais de fixação se adaptarem, não importa: o que é relevante é que não implicam em alterações na temperatura do planeta, e portanto não são, sob hipótese nenhuma, causadoras do Aquecimento Global acelerado atualmente observado.
Os outros ciclos? Pior ainda, pois na medida em que a periodicidade se alarga, menos visíveis são seus efeitos nos registros geológicos de temperatura disponíveis graças aos nossos paleotermômetros. Em suma, não são os ciclos solares.
Ah, mas o Ciclo de… de…
Não apanharam suficiente? Ok, vamos dar (mais) uma chance aos negacionistas: que tal uma das “modinhas” de alguns negacionistas brasileiros, desenterrar os trabalhos de uma física tcheca, Ivanka Charvatova[80]? Mesma dor de cabeça, propõe um ciclo de 179 anos[80] na movimentação do Sol no sistema solar (resultante da movimentação solar por inércia em função dos outros planetas do sistema solar; ele geraria uma alternância entre períodos de movimentação “trefoil”, “em formato de trevo”, e caótica do sol)[80], e afirma poder correlacionar esse movimento com o clima terrestre (basicamente alega que durante esses períodos de movimentação caótica do sol teríamos mínimos importantes e documentados na temperatura global).[80] Afirma, então, que o aquecimento atual se deve à esse ciclo. Porém, não presta atenção ao fato de que, se esse ciclo existe e for significativo o suficiente para ser visível nos paleotermômetros disponíveis, ele não é condizente com a período, duração e intensidade do aquecimento observado atualmente. Por outro lado, se o aquecimento atual for tratado como condizente com o modelo, ele por sua vez deixa de ser coerente com praticamente todos os dados da paleoclimatologia e mesmo da climatologia histórica, pois a velocidade de aquecimento atual não ocorreu em eras passadas!
E, o pior de todos os problemas: quando propõe este ciclo, a autora levanta como dados os principais períodos de atividade solar reduzida (os chamados “mínimos solares prolongados”) conhecidos da História.[80] São eles (dados fora dos parênteses segundo ela em entrevista[80], entre parênteses os dados disponíveis em outras fontes[81][82][83][84][85]):
- O “Mínimo de Wolf”, ocorrido entre 1270 (ou 1280[81]) e 1350, um período de 80 (ou 70[81]) anos;
- O “Mínimo de Spörer”, de 1430 (ou 1460[81][82][83]) à 1520 (ou 1550[81][82][83]), durando 90 anos e iniciando 80 (ou 110[81][82][83]) anos após o encerramento anterior;
- O “Mínimo de Maunder”, de 1620 (ou 1645[81][82][83]) à 1710 (ou 1715[81][82][83]), durando 90 (ou 70[81][82][83]) anos e iniciando 100 (ou 95[81][82][83]) anos após o anterior;
- E o “Mínimo de Dalton”, de 1790 à 1840 (ou 1830[84][85]), durando apenas 50 (ou 40[84][85]) anos e ocorrendo 80 (ou 70[84][85]) anos após o anterior.

Pessoalmente, eu já ficaria “cabreiro” com essa aparente “necessidade” de “ajustar” as datas dos fenômenos históricos documentados[82][83][85] para coincidir com o seu modelo: É a clássica crítica que entra aqui, em Ciência tu aprimora o teu modelo para que o mesmo coincida com os dados, e não ajusta os teus dados ao teu modelo! (E depois os negacionistas vem chamar a Ciência do Aquecimento Global Antropogênico de “religião”… Façam-me o favor!) Mas vamos dar mais um novo “voto de confiança” mesmo assim, só pra ninguém dizer que não estamos dando atenção às alegações!

Fonte: http://solar-center.stanford.edu/sun-on-earth/glob-warm.html
Vamos calcular o tamanho dos ciclos, usando os dados da própria Charvatova, e ver o que acontece. Se calculamos empregando o início de cada mínimo e o intervalo até o início do mínimo seguinte como um ciclo, temos um ciclo de 160 anos de 1270 à 1430, seguido de um ciclo de 190 anos de 1430 à 1620, seguido de um ciclo de 170 anos de 1620 à 1790. Isso gera ciclos com em média 173 anos (bastante coerentes com o modelo de 179 anos). Assim, se calcula então que o ciclo seguinte se inicia em 1790 (no início do Mínimo de Dalton) e termina em 1960, onde de 1790 até 1870-1880 deveria ter sido um período frio (importante observar que o “Mínimo de Dalton” por si só já se encerra 40 anos antes do que ela prediria), seguido de um período quente que já deveria ter se encerrado à (mais de) meio século! Isso quer dizer que, nesta primeira leitura, pelo modelo da mesma, de 1960 (basicamente a década após a qual o descompasso da temperatura terrestre e do sol se torna evidente: só olhar novamente a figura abaixo!) até 2040-2050 deveríamos estar observando um período de resfriamento, e não a legítima torradeira onde estamos! Olhem na figura acima, e me encontrem um mínimo de temperatura começando em 1960 e seguindo até hoje! Não tem!
Mas vamos dar uma segunda chance ao modelo, e vamos calcular os ciclos empregando o fim dos períodos frios (antes calculamos usando os inícios). Isso nos fará perder o “Mínimo de Wolf”, mas quem sabe dá uma chance maior, não é mesmo? Dessa forma, temos um ciclo de 170 anos iniciado em 1350 e encerrado em 1520, seguido de outro de 190 anos que foi de 1520 à 1710, seguido de outro de (apenas!) 130 anos, iniciado em 1710 e encerrado em 1840. Isso já deixa muito gritante o problema do “Mínimo de Dalton” ser “atipicamente curto” por este modelo. Mais ainda porque os outros dois períodos são muito coerentes com o ciclo de 178 anos proposto! Essa redução violenta do período de duração previsto para esse mínimo segundo o modelo de Charvatova impede sequer que possamos extrapolar adequadamente o que realmente aconteceria montando os dados desse jeito.

Fonte: http://solar-center.stanford.edu/sun-on-earth/glob-warm.html
Mas vou ser bonzinho, e dar uma terceira e última chance: sabendo que o último período frio importante segundo este ciclo encerrou em 1840 (ou 1830?[84][85]), usando o período do ciclo isso significa que teríamos tido um período quente de 1840 à 1920-1930. O período frio seguinte então se encerrará em aproximadamente em 2010-2020 após ter se iniciado em… 1920! Porém, como os dados claramente mostram, novamente, que entre 1920 e agora, quase 2010-2020, não tivemos um período de resfriamento e temperaturas baixas como o modelo da Charvatova prediz!
Fala sério!
Enfim, estou dizendo que este modelo não funciona? Não, estou dizendo que a significância da inércia do sol para o clima é nula ou insignificante. Mas, se estiver correto, se realmente esse modelo tiver alguma implicação climática sobre a Terra, devo ser agora ainda mais alarmista! Ou alguém mais reparou o período em que se “encerrou apressadamente” (40 anos antes do que o modelo de Charvatova previria) o “Mínimo de Dalton”? Anos de 1840 (ou 1830), e isso (ambos!) coincide com…. apenas o que chamaríamos de “fim” da Revolução Industrial[86] (que se iniciou em aproximadamente em 1760), e após o tal nunca mais pararíamos de aumentar as nossas contribuições de CO2 para a atmosfera. Sim, estou dizendo com todas as letras que, por causa da curta duração do “Mínimo de Dalton” e do fato que não tivemos um resfriamento de 1920 à 2020 (ou de 1960 à 2050!), SE O CICLO DE CHARVATOVA TIVER EFEITO NA TEMPERATURA, ELE PROVA QUE OS EFEITOS CLIMÁTICOS DE NOSSA ATIVIDADE INDUSTRIAL AQUECENDO O PLANETA PODEM SER RASTREADOS DE VOLTA ATÉ LITERALMENTE A PRÓPRIA REVOLUÇÃO INDUSTRIAL! Ou seja, ele prova, mais do que qualquer outro “ciclo de atividade solar proposto”, que o aquecimento global é devido a algo que mudamos na Revolução Industrial, que é a queima de combustíveis fósseis acelerada! E não, sob hipótese alguma prova o contrário, como gostam de apregoar a própria autora e muitos de seus adeptos.
Não, os “Outros Ciclos Solares” NÃO explicam!
Enfim, todos os negacionistas que se baseiam em ciclos solares parecem prestar atenção apenas nos períodos em que o “seu ciclo predileto” está num máximo, recaindo no silêncio quando ele vai para o mínimo. Mais ainda, adoram ignorar o fato de que os próprios ciclos não são condizentes com a intensidade do aquecimento atual: se fosse só por causa desses ciclos solares, os mesmos teriam gerado dados legíveis de aquecimentos acelerados nos mais diversos paleotermômetros disponíveis com as mesmas velocidades de aquecimento na periodicidade de seus ciclos. E o único ciclo que realmente se mostra significativo nos mesmos é o ciclo de Schwabe, o ciclo de 11 anos, e que não consegue explicar um aquecimento contínuo desde de pelo menos 1960!
Ainda quero discutir mais dois pontos rápidos antes de partirmos para a composição atmosférica. O primeiro, introduzido pela proposta de movimento inercial solar de I. Charvatova discutido acima, são as mudanças na órbita, mas da Terra: afinal, esses sim, os “Ciclos de Milankovitch”[87], se mostram importantes e coerentes com os paleotermômetros (ao ponto de predizerem as Eras do Gelo[88]); de outra ponta, NÃO predizem o aquecimento atual (ou seja, o aquecimento atual NÃO é devido às variações da órbita terrestre), mas quando menos se espera ainda assim são invocados! Outro ponto que quero discutir são justamente os outros dados de radioisótopos que temos para atividade solar, principalmente 14C[89] e 10Be[90].
Ciclos de Milankovitch[87]:

Uma pergunta primeiro:
Você acha que o seu professor é muito exigente, cobra atividades em excesso, tu não tem tempo pra fazer tudo e estudar? Ele parece achar que tu não tem mais nada pra fazer, nem querer que tu tenha vida social? Enfim, por causa dele, a tua vida é um verdadeiro inferno?
Sei… Bom, deixa eu te apresentar uma pessoa…

Conheçam o matemático, geofísico, engenheiro civil, astrônomo e climatologista sérvio Milutin Milankovith[91]. Nascido em 1879 e falecido em 1958, já havia resolvido outras questões de severa importância quando decidiu num dado momento se dedicar à um problema de interesse científico da época, a existência de períodos atualmente conhecidos por “Eras do Gelo”[92] num passado não exageradamente distante. Astrônomos não conseguiam explicar, Geólogos não conseguiriam explicar. Começou a se dedicar ao problema em 1912, casou-se em 1914… e, com o início da I Guerra Mundial[93], virou prisioneiro de guerra em plena lua de mel!
E é a tua vida que é difícil, né? Sei…


Fonte: http://functionspace.org/topic/3311/Milankovitch-Cycles
A guerra acabou em 1918[93]. Antes de ela terminar (ou seja, sim, enquanto prisioneiro) ele concluiu a maior parte dos estudos, e em 1920 publicou o livro “Théorie mathématique des phénomènes thermiques produits par la radiation solair” (“Teoria Matemática dos Fenômenos Térmicos Produzidos pela Radiação Solar”), onde conseguiu predizer e modelar matematicamente a influência do sol no clima de cada região da Terra e de outros planetas ao longo do tempo em função das alterações orbitais[87][88] decorrentes dos movimentos de Excentricidade Orbital (o quão distante de uma órbita circular é a órbita elíptica do planeta; varia segundo um ciclo de 100 mil anos), Obliquidade Axial do Eixo de Rotação (variação da inclinação do eixo de rotação da Terra, de 22,1° à 24,5º e de volta, o que leva 41 mil anos), Precessão Axial do Eixo de Rotação (para onde no espaço “aponta” o eixo inclinado de rotação da Terra em relação às estrelas; leva 26 mil nos) e Precessão Apsidal da Órbita (para onde no espaço “aponta” a órbita elíptica do planeta, que fecha um ciclo a cada 21 à 25 mil anos).
E você ainda diz que não dá tempo pra estudar, né? Milankovith só não incluiu a Precessão da Elíptica ou da Órbita: o quanto a Terra “se eleva” ou “mergulha” no plano orbital, que leva de 70 à 100 mil anos.
Mas por que citar este ciclo aqui? Bom, porque eu já tive que ler (no facebook, mas não encontrei de novo, infelizmente) o argumento de que o Aquecimento Global atual é consequência do fato de que “o movimento de precessão está a todo vapor”…
Hein???
Vergonha alheia, por favor. Uma pergunta, válida para qualquer um dos movimentos de precessão dos Ciclos de Milankovitch[87]: O que raios pode querer dizer “a todo vapor” em ciclos que levam mais de 20 MIL anos pra se completar?
Dados radiométricos de Atividade Solar (14C[89] e 10Be[90]):
Pra completar, nós já falamos um pouco dos isótopos 14C[89] neste texto. Alguns dos dados apresentados nas referências, especialmente para tentar identificar e verificar a existência de ciclos mais longos, ou mesmo de datar os grandes mínimos de atividade solar, são feitos com base na identificação desse isótopo ou também de outro, o 10Be[90]. Ambos tem em comum o fato de serem “radioisótopos cosmogênicos”[94], ou seja, são sintetizados pela incidência, nas camadas altas da atmosfera, de raios cósmicos[95]. Raios cósmicos, por sua vez, não vem do Sol mas de fora do Sistema Solar: sua origem é desconhecida ainda hoje, ainda que tudo indique que provavelmente uma boa parte deles se origine em explosões em Super-Novas[96] de estrelas massiças[97].
Aqui abre-se um parênteses divertido: “Se eles vem de fora do Sistema Solar, como podem ser empregados para medir a atividade solar”? Bom, a explicação decorre do fato que os raios cósmicos são desviados pelas ejeções de plasma do sol[98] (basicamente, pelo vento solar): assim sendo, quanto maior a atividade solar, mais raios cósmicos[95] são desviados e assim menos chegam à Terra, resultando em menos reações de cosmogênese e menos radioisótopos cosmogênicos[94]. Ou seja, as formações e concentrações dos nossos radioisótopos são inversamente proporcionais à atividade solar, e portanto eles podem, e são, empregados como medidores de atividade solar (pelo menos para períodos e amostras anteriores à era nuclear, como veremos mais adiante). Por sinal, muitos dos ciclos solares longos propostos e mesmo a identificação de mínimos históricos de atividade solar é feita com base na medida da concentração desses radioisótopos e seus isótopos-filhos (produtos das reações de decaimento) em amostras.

O isótopo de 14C[89] é formado pela reação entre os nêutrons térmicos[99] (que tem uma distribuição de velocidades[100] associada à uma temperatura de aproximadamente 17°C), provenientes de interações prévias dos raios cósmicos[95] incidentes na atmosfera e um átomo de Nitrogênio-14 com a ejeção de um próton. Esse por sua vez rapidamente reage formando monóxido e depois dióxido de carbono, entrando facilmente no ciclo do carbono[101] da terra e sendo a sua produção distribuída pela superfície do planeta em uma questão de semanas. Parte do mesmo é fixado pelos mecanismos naturais, e todos decaem de volta à Nitrogênio-14 com decaimento beta[102] e emissão um elétron e um antineutrino[103] em um tempo de meia-vida de 5730±40 anos[89]. Isso que permite que seja empregado tanto para datar a fixação quanto para medir a atividade solar no período.

Já o isótopo de 10Be[90] é formado por três reações distintas com partículas geradas anteriormente pelos raios cósmicos:
- Nêutrons gerados incidem em um átomo de Nitrogênio-14 e resultam na ejeção de um próton, um nêutron, um átomo de Hélio-3 e um átomo de 10Be;
- Prótons incidem sobre um átomo de Oxigênio-16, e são emitidos 5 prótons, 2 nêutrons e um átomo de 10Be;
- Nêutrons incidem sobre o Oxigênio-16, emitindo uma partícula alfa[104], um átomo de Hélio-3 e um átomo de 10Be.
Uma vez gerado, esse átomo simplesmente precipita ou é arrastado para a superfície dissolvido na água da chuva em poucos dias. É então acumulado no solo ou no gelo, onde pode ser identificado, medido e empregado para quantificar a atividade solar no passado como consequência do seu decaimento natural a Boro-10 com decaimento beta com um período de meia-vida de 1,39 milhão de anos[90]. Novamente, quantificando o próprio 10Be remanescente na amostra e o isótopo-filho (Boro-10), é possível datar a amostra e/ou quantificar a atividade solar naquele período.
Agora você sabe como é feita a medida da atividade solar até milhões de anos no passado. Portanto, os dados que indicam que o Sol nunca têve uma atividade intensa, repentina e contínua capaz de justificar a elevação atual de temperatura são agora compreendidos e confiáveis nessa negativa para você também. E, portanto, não existe mais como dizer que “o sol é o responsável pelo aquecimento global”. Você agora sabe como a atividade solar é medida nos últimos śeculos, nos últimos milhares de anos e nos últimos milhões de anos: e sabe que o “forno” atual não pode ser devido ao sol, pois o mesmo tem um comportamento bastante periódico e previsível até.
Em suma, NÃO, NÃO É O SOL!
Alegação 2: “Outros Gases Estufa” e “CO2 Quase Igual”
Existem ainda os “combos de alegações” envolvendo a composição atmosférica. Esses geralmente tem duas formas: de que outros gases tem mais efeito e ou são os reais responsáveis ou tornariam irrisória a contribuição do gás carbônico; e de que o acréscimo de gás carbônico, CO2, na atmosfera gerado pelas atividades humanas seria insuficiente para produzir o aquecimento observado. Como se vê, esse tipo de alegação anda de mãos dadas com as anteriores, pois é necessária para tirar o foco da adulteração da composição atmosférica pelas atividades humanas e colocar o foco nos ciclos solares (e por isso ambas são tratadas em conjunto neste primeiro texto): porém, tem tão pouca ou menos sustentação científica ainda que a anterior. Vamos ver como!
“São Outros Gases”… Não São, Não Senhor!
Primeiro ponto, e provavelmente a única verdade nos dados apresentados: em comparação com o efeito de alguns outros gases estufa da atmosfera, o efeito direto do CO2 é relativamente pequeno. O problema? Isso não refuta nem de longe o Aquecimento Global sendo promovido pela liberação de CO2 adicional na atmosfera em decorrência das atividades humanas. Em uma única palavra, SINERGIA[105]!
Essa palavra, “sinergia”[105], virou moda alguns anos atrás entre administradores de empresas e até livros de auto-ajuda. É quando dois efeitos independentes tem uma direção única, e um reforça o outro continuamente, de tal forma que o efeito dos dois combinados não é apenas a soma dos efeitos de cada um individualmente, mas maior que isso. Complicado? Não.

Temos esse tipo de efeito em muitos eventos no dia-a-dia. Por exemplo, sem restrições de outra forma (que seriam os reforços negativos, falamos desses em seguida!), a população cresceria da forma na figura ao lado: pais tem filhos, que se tornam pais, que tem mais filhos, que se tornam um número ainda maior de novos pais, e assim sucessivamente. Existem muitos outros casos, mas nenhuma classe de exemplos supera os que a medicina e farmacologia nos dão. Por exemplo, muitas vezes é receitado uso de codeína[106] em conjunto com ibuprofeno[107], pois o sinergismo dessas duas drogas resulta num analgésico bem mais forte do que seria esperado apenas pelo efeito da soma de um e outro[108]. Outro exemplo, na direção oposta, são as famosas contra-indicações: por exemplo, quando se está tomando diazepam[109], que é um agente depressivo[110] do sistema nervoso central[111], não se deve ingerir bebidas alcoólicas, pois a combinação de ambos pode levar à hipoventilação[112] e morte[108].
Agora, vamos aplicar ao clima. Bastaria que o CO2 interagisse de forma SINÉRGICA com outro fator que promova o aquecimento, e o resultado seria o CO2 promovendo um aquecimento superior ao que ele apenas per se seria capaz. Na verdade é tudo o que também chamaríamos de “Reforço Positivo”[113] ou “Retroalimentação Positiva”[114] (“Positive Forcing” ou “Positive Feedback”) no geral da linguagem da Climatologia e outras áreas. O próprio IPCC diferencia ambas, mas pro nosso interesse aqui essa divisão é um tanto desnecessária (na minha opinião).
E temos diversos reforços e retroalimentações positivos no planeta? Temos:

- Liberação de metano por degelo, CH4, retido no “permafrost”, especialmente na Sibéria, que é um forte gás estufa e reforço positivo (retroalimentação);
- Ozônio troposférico resultante de combustão “falha”: ao invés de absorver UV e irradiar como calor lá na camada de ozônio na estratosfera (onde age como um reforço negativo), faz isso aqui embaixo na troposfera e aquece aqui (reforço);
- Óxidos de nitrogênio resultantes de combustão “falha”, que além de reterem o calor como o CO2 nas camadas inferiores da atmosfera, quando chegam na estratosfera ajudam a decompor a camada de ozônio (que era um reforço negativo: ou seja, age como reforço e como retroalimentação);
- “Back carbon”, ou a “fumaça preta” decorrente da queima ineficaz de combustíveis fósseis, que absorve luz e converte em calor ao invés de refletir (reforço);
- Liberação dos gases dissolvidos nos oceanos, que pela equação de van’t Hoff[16] são mais solúveis a temperaturas mais baixas (clássica garrafa de refrigerante sendo aberta quente e vazando em comparação com a gelada), ou seja, adição extra de CO2, CH4, etc (retroalimentação);
- Mais evaporação de água, aumentando a umidade do ar, e como o próprio vapor d’água é um gás estufa, o resultado é óbvio (retroalimentação);
- O calor retido pelas nuvens (sim, as nuvens refletem a luz incidente sobre elas, mas também retém o calor irradiado abaixo delas, tem efeito duplo), o famoso “mormaço” (reforço e retroalimentação).

Entre outros. Agora, não vou ser desonesto: existem também os “Reforços Negativos”[115], “Retroalimentação Negativa”, “Anti-Sinergismos”, etc. Em todos esses casos, temos um efeito de “amortecimento”, ou seja, o efeito do evento ou fenômeno é tal que reduz a intensidade do que ativa o próprio evento ou fenômeno, enfraquecendo-o com o tempo. Ou seja, neste caso estamos citando fenômenos onde o aumento do CO2 ou da temperatura por ele causado ativa um outro mecanismo que resfria e anula o anterior. Como exemplos destes, temos:

FONTE: http://ossfoundation.us/projects/environment/global-warming/radiative-climate-forcing
- Dissolução de gases, inclusive CO2, em água por efeito da Lei de Henry (retroalimentação);
- A luz refletiva pela neve (calotas polares, geleiras, etc), ou o famoso “efeito albedo” (reforço);
- A luz refletida pelas nuvens (sim, as nuvens retém o calor irradiado abaixo delas, mas refletem parte da luz, tem efeito duplo), novamente “efeito albedo” (reforço e retroalimentação);
- A camada de ozônio (absorve a radiação UV na estratosfera, aquece lá e irradia parte já de volta ao espaço sem aquecer aqui embaixo na superfície: reforço);
- efeito direto de aerossóis ao literalmente espalhar a luz incidente (e com isso impedir que chegue ao solo: reforço);
- efeitos indireto e semi-direto de aerossóis, atuando na formação de nuvens (e reforçando o “efeito albedo” das nuvens: reforço).
Entre outros. O ponto crucial (cristalino na figura acima!) é que os reforços positivos que temos efetuado nos mecanismos de aquecimento planetário pela emissão desenfreada de CO2 superam e muito os mecanismos de refrigeração naturais (inclusive reduzindo-os explicitamente essa refrigeração, como por exemplo a redução do albedo da cobertura de neve do planeta por degelo, ou redução da dissolução de gases nos oceanos pelo aumento da sua temperatura). E é isso o que causa do Aquecimento Global (extra e artificial) que estamos enfrentando.
Se fôssemos tentar explicar (de forma simplificada) o que acontece, (eu acho que) fica mais legal assim:
- Emitimos uma quantidade específica de CO2 na atmosfera num ano específico;
- Digamos que 90% (na verdade é bem menos!) desse CO2 é reabsorvido pelo planeta nesse ano;
- Os 10% restantes levam a um aquecimento direto mínimo do planeta;
- Esse aquecimento mínimo leva a um mínimo degelo das coberturas de neve do planeta, o que significa que menos luz é refletiva e mais absorvida e liberada como calor, implicando numa pequena retroalimentação positiva (porque diminuiu a retroalimentação negativa) imediata da temperatura;
- Esses dois aquecimentos mínimos aumentam a temperatura da água dos oceanos de um mínimo, reduzindo a sua capacidade de absorver gases (equação de van’t Hoff[16], quanto menor a temperatura mais gás um líquido pode dissolver), inclusive próprio CO2, que permanece mais tempo na atmosfera e resulta numa nova retroalimentação positiva;
- Esse aquecimento também é desfavorável ao desenvolvimento do plâncton (a vida marinha prefere temperaturas frias justamente pela maior quantidade de gases dissolvidos: nunca se perguntou por que “Peixe gosta é de água fria!”, como todo o pescador sabe?) que converteria CO2 em O2 (refixando o carbono). Como resultado, os mesmos tendem a se deslocar para regiões mais frias, que porém são os extremos da esfera planetária, que tem áreas menores a cada recuo: literalmente, reduzimos as áreas e a produção das nossas fábricas de refixação de CO2, e portanto menos CO2 é absorvido. Em suma, nova retroalimentação positiva no aquecimento global;
- O degelo tende a liberar metano, CH4, que tem um efeito muito superior ao do CO2, que está preso sob camadas de gelo, por exemplo sob o permafrost na Sibéria. Isso parece ser a causa do aparecimento misterioso das crateras que já foram tratadas aqui no blog no artigo “O aquecimento global e o aumento na liberação de metano na atmosfera”[116]. A medida em que ele é liberado, temos uma forte retroalimentação positiva;
- A água aquecida tende ainda a liberar os outros gases nela retidos, como mais CO2 e o próprio metano novamente. Especial importância para os chamados “clatratos” no fundo dos oceanos, enormes reservas de hidratos de metano fixadas pelo efeito combinado da pressão da água e da sua temperatura, e que elevações na temperatura podem levar à liberação (como já vimos com CO2 em lagos, mas espera-se que não ocorram liberações explosivas). Novo forte reforço positivo;
- Por fim, a própria água aquecida resulta em uma maior transição para o estado de vapor da água líquida de rios e oceanos, aumentando a umidade do ar, e o vapor d’água é um outro gás estufa, que também tem um efeito grandioso. Novo forte reforço positivo;
- Agora, verifique o impacto que todos esses reforços positivos de temperatura juntos, indiretamente devidos ao CO2 adicional na atmosfera de nossa atividade industrial, tem sobre os itens 4 a 9, levando a novos reforços positivos (de forma, como dissemos, SINÉRGICA!). Esse efeito ciclo se dá até a temperatura convergir, ou seja, até a nova temperatura elevada ser igual a do ciclo de cálculo anterior;
- Por último, no ano seguinte não só liberamos mais CO2 na atmosfera, como o liberamos num ambiente com menor capacidade de fixá-lo (ver itens 5 e 6). Com isso em mente, perceba que isso reinicia o ciclo no item 1.
Mantenha agora esse ciclo de atitudes correndo e se intensificando por quase 2 séculos desde a industrialização, e imagine onde ele termina, por mais mínimos que sejam os impactos? Sim, este modelo é simplificado, mas mostra bem como o problema se amplifica em cima de nossa inação. Amplifica tanto que a estimativa atual é que apenas 43% do CO2 que emitimos anualmente consegue ser reabsorvido e refixado pelo planeta[117][118], o resto ficando na atmosfera.
Agora, que evidências temos desses fatos? Bom, a lista é longa mas, como o foco do Diário é Ciências mas preferencialmente Química, e como essa também é a minha formação, vou me concentrar nas evidências químicas.

Fonte: http://www.skepticalscience.com/pics/Human_Fingerprints_1024.jpg
Aquecimento Diferenciado da Troposfera e da Estratosfera:
Uma das coisas que se aprende na Físico-Química[119] é a construir as equações e modelos, de forma que as suas limitações sejam conhecidas e assim seu emprego e possíveis desvios apropriadamente estudados.
E uma das equações que se aprende na Físico-Química[119] é a chamada “Lei Barométrica”[120]:
P = P0 e-Mgh/RT
O que essa equação literalmente faz é, literalmente, “descrever como a pressão de um gás ideal varia sob um campo gravitacional com a altura (altitude) a uma temperatura constante”. Ufa! Complicado? Nem tanto.
Primeiro de tudo, “Gás Ideal”[121] é um conceito simples, um gás tão rarefeito que as suas moléculas não interagem ou colidem. Porém, a priori isso só seria possível mesmo com pressão nula ou volume infinito, mas temos a contrapartida: se a pressão for suficientemente baixa, essa interações e colisões serão raras e fraquíssimas, praticamente não desviando do comportamento de um gás ideal.
“Ok, mas a pressão ainda tem que ser muito baixa!” Sim, mas o que quase ninguém sabe é que a pressão que nós respiramos é “muito baixa”! Sim, a nossa atmosfera tem uma pressão suficientemente baixa para que as interações e colisões sejam raras e fraquíssimas, e portanto o comportamento da nossa atmosfera praticamente não se desvie da idealidade. Em resumo, a atmosfera do nosso planeta se comporta como um gás ideal.

Fonte: http://www.k12.ginet.org/webpages/yfantrazzo/science.cfm?subpage=15342
“Ok, mas e a temperatura constante?” Bom, aí é que a coisa começa a ficar divertida. Naturalmente, a temperatura da atmosfera não é constante com a altitude (todo mundo sabe que “é mais frio na Serra”). Isso é um efeito resultante da ação da luz do sol sobre o solo, aquecendo-o, que irá então ser conduzido até sair do planeta por diferentes mecanismos. O que basicamente implica na pequena redução de temperatura com a altitude que observamos.
Sim, pequena. Não se esqueçam que é temperatura absoluta, portanto é em Kelvin! Logo a diferença fica proporcionalmente bem menor nesses termos (de +14°C ou 287K na superfície, à -55°C ou 218K ao redor de 10km de altitude).
Obviamente que isso “até que” nos permitiria considerar a temperatura da atmosfera com a altitude aproximadamente constante para altitudes, digamos, “moderadas como o Everest”… Mas a atmosfera vai bem mais longe! E, o legal, é que a temperatura não fica só caindo… Num ponto, ela começa a subir! E depois desce de novo! E depois sobe de novo! 😀 Como dá pra ver na figura anterior (linha laranja grossa).
É na região entendida por “tropopausa”[122], ou basicamente a fronteira entre a troposfera[123] e a estratosfera[124] que o comportamento se inverte. A partir daí tudo se aquece devido à outra contribuição, o ciclo de formação da camada de ozônio[125] (reações fotoquímicas), que absorve fótons de luz ultravioleta incidentes do sol para executar as reações químicas de formação e decomposição do ozônio e, assim, emitir apenas infravermelho (calor) que aquece essas camadas da atmosfera. (Deixemos a camada de ozônio para outro artigo)

Fonte: http://mathworld.wolfram.com/ExponentialFunction.html
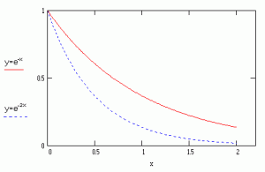
Ou seja, a equação funciona “aceitavelmente bem” para a troposfera[123], em especial porque aponta para um detalhe, a relação para com as massas molares e a altitude. Uma exponencial por si é uma função que apenas cresce (no caso, com a altura “h”). Isso pode ser visto no gráfico ao lado: no caso, a função cresce com “x”.
O sinal negativo no expoente da fórmula inverte essa tendência, e a exponencial apenas decresce (com a altura “h”), o que é o esperado (afinal, a pressão também cai com a altitude; lembram dos ouvidos entupindo quando se “sobe pra serra”?). Isso pode ser visto no gráfico abaixo. No caso, a função decresce com “x”.

A massa molar porém entra fazendo algo interessante, literalmente implicando que o decrescimento seja mais intenso se a massa for maior. Isso acaba resultando que gases com massas molares maiores se concentram mais nas camadas inferiores da atmosfera. Já gases com massas molares menores se dispersam mais alto mais facilmente na atmosfera. Ou seja, ir de moléculas de gases mais leves para moléculas de gases mais pesados é ir da linha vermelha para a linha azul tracejada no gráfico ao lado! Aliás, esse resultado sai tanto do estudo da equação de estado dos gases ideais (a famosa PV=nRT)[121] como do estudo das velocidades das moléculas do gás, algo que chamamos de “Teoria Dinâmica dos Gases” ou “Teoria Cinética dos Gases”[100].
E qual a implicação disso? Bom, de forma simples, a massa molar da água (H2O) é 18 g/mol, do oxigênio (O2) é 32 g/mol, do nitrogênio (N2) é 28 g/mol, e do dióxido de carbono (CO2) é… 44 g/mol!

Resultado disso? Se for o CO2, o calor deveria se concentrar na troposfera e aquecê-la em detrimento das outras camadas (em especial da estratosfera)… Se for a atividade solar, ele deveria deveria dispersar o aquecimento por toda a atmosfera (em especial pela camada de ozônio na estratosfera, que deveria ferver com mais raios ultravioleta ativando-a!). Adivinha a resposta? Só olhar para a figura ao lado: O primeiro gráfico mostra a temperatura da estratosfera com o passar dos anos, e o segundo gráfico mostra a temperatura da troposfera. Olha bem, o que que está acontecendo ali do lado?

Pois é, apenas a troposfera aquece[126]. Ao nível de, literalmente, estar RESFRIANDO a estratosfera[126]… Sim, porque com menos radiação infravermelha escapando da troposfera, tem menos calor entrando na estratosfera e ela esfria! Com isso, estamos aumentando o volume da troposfera e reduzindo o da estratosfera e, como consequência, elevando a altitude da tropopausa[127][128] enquanto se estreita a estratosfera! Sim, é isso mesmo, olha as figurinhas aí em cima e embaixo! A tropopausa está subindo[127][128], porque um gás sob mesma pressão (ou mesmo perfil de pressões) que seja aquecido se expande, aumenta de volume, ocupa mais espaço. O sol estar mais ativo é algo que até conseguiria explicar isto… mas, como vimos, ele não pode explicar a estratosfera estar esfriando, como já mostramos! Isso só pode ser explicado se mudarmos a composição química da troposfera: exatamente da forma que estamos fazendo com os produtos da queima de combustíveis fósseis.

E agora, as apelações na argumentação negacionista pra escapar dos resultados de Aquecimento Diferenciado da Troposfera e Estratosfera:
“Ah, mas o sol pode estar mais ativo emitindo mais fótons num comprimento de onda e não no outro! Pode estar mais ativo em infravermelho, e continuar a mesma coisa em ultravioleta!”

Fonte: http://www.webexhibits.org/causesofcolor/3.html
Eu adoro quando eu ouço qualquer tentativa de argumentação que leve a essa conclusão. A resposta é, simplesmente, NÃO. Se isso acontecesse, não só saberíamos pela quantidade de satélites que literalmente apontam para o Sol, como (ainda mais importante) isso seria um dado que incitaria uma nova Revolução Científica, pois basicamente poria por terra o nosso conhecimento sobre emissão de Radiação do Corpo Negro[129]. Isso, por sua vez, abalaria todos os nossos conhecimentos de Teoria Quântica[130], mas dado que toda a microeletrônica não só funciona como esbarra sistematicamente nas dificuldades previstas pela própria Quântica, como também estamos desenvolvendo nanotecnologia e tudo funciona (ou falha!) precisamente conforme a Quântica prediz, podemos estar bem certos que a Quântica está bastante correta!
“Meu professor é muito inteligente e não acredita na quântica, diz que ela está errada, e ele é doutor em física! E também não acredita no aquecimento global por poluição mas sim em ciclos solares!”
Estamos todos aguardando as publicações em revista científica internacional, com esses que serão artigos de alto impacto, desse ilustre colega. Aliás, segue a dica, já que ele pode matar dois coelhos com um único golpe e publicar numa revista ainda mais importante!
“Ele não costuma publicar essas coisas, guarda pra si por causa de “ X, Y ou Z.
Creio que isso fala por si mesmo desse ilustre colega e da veracidade, e principalmente, relevância, de suas afirmações.
Acreditem, existem os que chegam aos extremos desses absurdos com afirmações como estas!
Suficiente? Deveria ser, mas não é só isso o que temos!
Espectro de Infravermelho Emitido pela Terra ou Refletido pela Atmosfera:
Uma das formas de análise mais populares da Química é a chamada Espectroscopia de Infravermelho. De forma resumida, significa medir os comprimentos de onda ou frequências na região do infravermelho emitidos ou absorvidos pelas moléculas. O comprimento de onda exato é característico de cada ligação e de cada molécula. Na verdade, e mais precisamente, é característico de cada vibração da molécula (são as excitações vibracionais que absorvem ou emitem fótons nessa região específica). Ou seja, podemos identificar as moléculas em função desse espectro medido. Abaixo por exemplo se comparam os espectros da água e do CO2. Como se pode ver, tem alguma sobreposição, mas muitas bandas não-sobrepostas com perfis bastante claros!

“Mas medir todas as emissões de infravermelho da atmosfera seria uma loucura!”
Nem é tanta loucura assim, mas que o segredo aqui é não medir as emissões de infravermelho, e sim como elas variaram com o tempo!
“Ah, de ontem pra hoje não vai fazer diferença!”

Fonte: http://www.skepticalscience.com/empirical-evidence-for-co2-enhanced-greenhouse-effect-advanced.htm
E quem falou de ontem pra hoje? Sejamos precisos: a quanto tempo estamos lançando satélites em órbita? Sim, tem pelo menos dois, o Nimbus-4[131] e o ADEOS I[132], que apontaram literalmente “pro chão” e mediram exatamente isso (entre outras coisas, óbvio). E adivinha o que eles mediram? Só olhar a figura ao lado[133]: Não só que mudou a saída de radiação infravermelha do planeta, mas que ela diminuiu em frequências específicas, características de gases específicos: principalmente no que diz respeito ao CO2! Em suma, tem menos infravermelho saindo da Terra no comprimento de onda dessas moléculas[133], ou seja, parte desse infravermelho está sendo absorvido e reemitido de volta a superfície da Terra numa quantidade maior do que algumas décadas atrás!

Fonte: http://www.skepticalscience.com/empirical-evidence-for-co2-enhanced-greenhouse-effect-advanced.htm
Não tá bom o suficiente? Então vamos fazer ao contrário! Não vamos colocar um equipamento de espectroscopia de infravermelho no espaço apontando pra baixo… Vamos colocar um no chão apontando pra cima, todas as noites![134][135][136] E fazemos isso a mais tempo do que colocamos satélites em órbita (afinal de contas, era algo mais fácil de fazer)! Adivinha, de novo, o resultado? Só olhar na imagem ao lado, o exato mesmo resultado, as frequências que não estão mais saindo tanto como antes são exatamente as que tem maior presença no retorno para a superfície[134][135][136]: dupla confirmação por formas totalmente independentes!
Em suma, com dados espectroscópicos podemos provar que, nas últimas décadas, mais calor tem sido retido, e essa retenção de calor se dá nos comprimentos de onda do infravermelho característicos de algumas moléculas, mais específica e fortemente do CO2! Mais ainda, É possível medir da superfície também os comprimentos de onda de infravermelho que voltam do céu para a superfície, e esses resultam, novamente, numa enorme contribuição do CO2!
Suficiente? Deveria ser, mas não é só isso o que temos!
Sem Sol, e Noites Quentes!

Uma consequência pavorosa dessa reemissão de infravermelho de volta para a superfície é que, naturalmente, esse mecanismo mantém a temperatura mesmo na ausência da nossa fonte de energia prioritária, ou seja, o Sol. Isso nos permitiria predizer o seguinte: noites quentes![137] (Acho que até podemos nos passar um pouco aqui e ironizar o efeito que teriam os ciclos solares nas temperaturas das noites) Bom, esse dado deveria ser simples de medir… e é. A figura acima mostra justamente isso (por sinal se existe um artigo complexo é o que fornece a figura acima!).
Nela, vemos que a quantidade de noites frias (cold nights) tem caído severamente, enquanto que a quantidade de noites quentes (warm nights) tem subido severamente. Se fosse simplesmente um aumento de atividade solar (o que já vimos que não coincide com o período excessivamente longo de aquecimento contínuo), aqueceria mais durante o dia, mas as noites deveriam resfriar eficientemente ainda: para termos uma maior quantidade de noites quentes que o esperado precisamos que o calor do esteja sendo mais retido que o natural pela atmosfera.
Além disso, se fosse novamente efeito da atividade solar, o seu efeito deveria ser mais severo nas temperaturas dos dias que das noites! Assim, teríamos um aumento maior (ou pelo menos igual!) de dias quentes (warm days): porém os dados mostram um aumento menor para os dias, ou seja, sim os dias quentes se tornaram mais comuns, mas não tão mais comuns que noites quentes! Não bastasse, também deveríamos ter uma redução maior ou igual nos dias frios (cold days): novamente, os dados mostram claramente que as noites frias tem se tornado mais raras que os dias frios.
Só pra encerrar e ninguém ter dúvida: é temperatura mesmo, medida no termômetro, e não “sensação térmica”; e o mesmo estudo aponta que as temperaturas mínimas da noite tem subido mais que as temperaturas máximas do dia. Resumo, propor que é o coitado do sol o culpado é propor que o mesmo não afeta tanto a temperatura do dia quanto afeta a temperatura da noite!
Suficiente? Deveria ser, mas não é só isso o que temos!
Enquanto o CO2 aumenta, o Oxigênio…

Diminui![138][139] Sim, estamos respirando mensuravelmente menos oxigênio! Sim, estamos queimando combustível fóssil suficiente para literalmente reduzir tanto a concentração de O2 na atmosfera que conseguimos MEDIR isso! Obviamente, não suficiente para afetar a capacidade respiratória dos seres vivos que dependem do oxigênio, mas de uma forma facilmente comparável com a velocidade com a qual cresce a proporção de CO2 no ar. Como podem os negacionistas negar isso? Estou até hoje tentando procurar outro mecanismo pelo qual se aumente a quantidade de CO2 na atmosfera na medida que se reduz a de O2 que não envolva combustão!

“Ah, mas podem ser as queimadas! É isso, são as queimadas nas florestas, lavouras, etc!” Não, não são.[140] São graves, são a principal fonte brasileira de CO2 e devem ser impedidas a todo o custo, tanto pelo efeito de contribuir para o aquecimento global, como pelo desastre ambiental que causam aos regimes hídricos (São Paulo, terra sem garoa e do sol rachando, estreando em 2014, 2015…), quanto pela redução à biodiversidade causada. Mas não são a principal causa, porque as nossas emissões de CO2 de queimadas são muito inferiores às de combustão de combustíveis fósseis, pelo menos desde antes mesmo de 1920, como se vê ao lado.[140]
Em resumo, estamos sim queimando combustíveis fósseis em tal quantidade que estamos conseguindo medir a redução de oxigênio associada.
Suficiente? Deveria ser, mas não é só isso o que temos!
14C nos anéis de crescimento das árvores!
Como já falamos antes, o 14C[89] é formado por radiação solar incidente nos átomos de 14N presentes na atmosfera, e com um pequena mas mensurável taxa ele é incorporado pelas plantas. Como árvores crescem em camadas, formam os famosos “anéis de crescimento”[141] que vão ter incorporado 14C em uma quantidade coerente com a sua existência na atmosfera. Esse 14C decai naturalmente com um tempo de meia-vida de 5730±40 anos para 14N, o que permite então, cruzando com a quantidade formada ao longo dos anos, datar compostos orgânicos.

Isso funciona muito bem até nós conseguirmos descobrir como quebrar o átomo, o que se tornou um “passatempo nada saudável” em larga escala de 1955 até 1980, quando acordamos o encerramento dos testes nucleares (sim, houveram alguns testes fora desse período, mas as principais potências nucleares, EUA e URSS, respeitaram). A radiação dos testes porém gera também 14C[89], o que interfere nas medições a partir desses anos. Esse “estrago” é visível na figura ao lado, e percebe-se que vai demorar muito até essa interferência ser eliminada o suficiente.
Em contrapartida, os combustíveis fósseis são formados por vegetais fossilizados a muitos milhões de anos, e portanto já decaíram por completo a sua quantidade de 14C (não tem mais nada dele).
Ou seja, o que seria esperado?
- Os testes nucleares deveriam implicar num aumento da quantidade de 14C incorporado nos anéis das árvores a partir de 1955.
- Se a nossa queima de combustíveis fósseis não fosse significativa, ela não deveria afetar continuamente a proporção de 14C incorporado nas árvores ao longo dos “anéis de crescimento” no período que vai da revolução industrial até 1955.
- Ou seja, a incorporação de 14C deveria se manter normalmente até os testes nucleares, quando deveria saltar.
O que nós observamos? Após 1955 é a figura anterior, o boom de 14C na atmosfera e portanto incorporado nos anéis de crescimento mais recentes das árvores. Antes desse período, temos porém o que está ao lado: desde 1900 que a quantidade de 14C incorporada nos anéis de crescimento decaía continuamente![142] A única contribuição que anula isso é o salto da presença de 14C na atmosfera devido aos testes nucleares: Sem os mesmos, com certeza seria perceptível a queda continuada desse isótopo incorporado nos anéis das árvores mais e mais recentes! Em resumo, estamos “diluindo” a mais de um século a quantidade de 14C gerado na atmosfera com a queima de combustíveis fósseis.
Suficiente? Deveria ser, mas não é só isso o que temos!
Outras Provas!
Como se vê, a quantidade de evidências apontando não só que o aquecimento global está ocorrendo, mas que o mesmo ocorre devido principalmente às atividades humanas de queima de combustíveis fósseis é enorme! Algumas outras serão tratadas ainda neste mesmo editorial (a proporção isotópica de carbono-13 na atmosfera, as baixas emissões vulcânicas comparadas conosco, etc.) e outras nos próximos artigos da série (não, os oceanos também não são culpados! Eles devem ser tratados já no próximo artigo!), não se preocupem. O leque de evidências que provam indiscutivelmente a nossa culpa no aquecimento global não é apenas sólido, mas amplo!
Desespero Negacionista: “São os CFCs!”, “É o vapor d’água!”… Não, continuam não sendo!
Aqui começa a apelação desesperada de novo. E continua a mentirada e distorção deslavada pelos negacionistas.
Primeiro, a alegação dos CFCs, levantada específica e exclusivamente por Qing-Bin Lu da Universidade de Ontário no Canadá, em artigo publicado em 2013 no “International Journal of Modern Physics B”.[143][144]
“Nossa, quanto nome importante!” Vamos ver, esse periódico (revista) é um que praticamente ninguém nunca ouviu falar. O autor tem diversas outras publicações, inclusive 22 citadas na referência 143. Destas, várias (10 das publicações citadas) na área biomédica (que nada tem a ver com clima, foram citadas apenas para discutir efeitos de radiação) e outras (mais 10 das publicações citadas) envolvendo exclusivamente o mecanismo de formação do buraco na camada de ozônio (destas 10, numa rápida olhada pois o tema deste editorial não é a camada de ozônio, apenas 3 parecem ser controversas à primeira vista; prometo um artigo sobre a camada de ozônio no futuro também). Deste modo, além da referência 143, o autor trata do aquecimento global em apenas outras duas referências[145][146], em ambas alegando que os CFCs seriam os reais causadores do aquecimento global.
Esse artigo de Q.-B. Lu[143][144] (e, por tabela, os trabalhos pregressos com a mesma hipótese pelo autor nela citados[145][146]) foram assunto de um outro artigo[147] conseguinte na mesma revista, apenas 10 meses depois: e neste artigo a hipótese de que seriam os CFCs os causadores do aquecimento global, e toda a argumentação que sustentava a proposta de Q.-B. Lu foi simplesmente desmantelada[147]. Me atrevo a replicar abaixo o resumo do trabalho (bem como uma tradução pessoal logo após):
“Lu (2013) (L13) argued that solar effects and anthropogenic halogenated gases can explain most of the observed warming of global mean surface air temperatures since 1850, with virtually no contribution from atmospheric carbon dioxide (CO2) concentrations. Here we show that this conclusion is based on assumptions about the saturation of the CO2-induced greenhouse effect that have been experimentally falsified. L13 also confuses equilibrium and transient response, and relies on data sources that have been superseeded due to known inaccuracies. Furthermore, the statistical approach of sequential linear regression artificially shifts variance onto the first predictor. L13’s artificial choice of regression order and neglect of other relevant data is the fundamental cause of the incorrect main conclusion. Consideration of more modern data and a more parsimonious multiple regression model leads to contradiction with L13’s statistical results. Finally, the correlation arguments in L13 are falsified by considering either the more appropriate metric of global heat accumulation, or data on longer timescales.”
E agora, traduzido:
Baseado em suposições demonstradamente erradas, confusão de conceitos, análise estatística ruim… Sinceramente, como se pode ver, é tanta, mas tanta falha no trabalho de Q.-B. Lu[143][144] que deu um dos maiores artigos de resposta[147] que já vi. Me espanta, e MUITO, que alguém sequer tenha a audácia de citar esse argumento ainda!
Mas desta vez vou ser ainda um pouco mais cruel ainda: um dos trabalhos citados sobre aquecimento global ser causado por CFCs do Q.-B. Lu[146] foi publicado no… Journal of Cosmology![148] Não entendeu? Bom, talvez a página[149] onde está a edição que contém o artigo do Q.-B. Lu deixe claro o problema. É sério, abram o link [149] noutra aba ou o que for, porque só vendo mesmo pra acreditar! Olhem as outras publicações da editora, anunciadas junto com o Journal of Cosmology, e com mais significância que o próprio ou os artigos lá contidos. Nada diferente de se esperar dessa revista, que já é figurinha carimbada e repetida na publicação de artigos dignos de tablóides: muitos e muitos casos anteriores de publicações com falhas de revisão ou coisa pior, que seriam derrubados quase em seguida, já ocorreram nessa revista.[150][151][152][153][154] Literalmente, ao nível de já existirem artigos até em português brasileiro esbofeteando a mesma![150][151]
Mas então porquê me dei ao trabalho de invocar esse artigo? Bom, porque esse artigo (mais precisamente o seu autor) é invocado sistematicamente por um dos principais negacionistas brasileiros. O único detalhe é que esse mesmo negacionista cita esse artigo para justificar a sua posição de que… são ciclos naturais! Mas a própria posição do autor do artigo é que a causa é um poluente!
Dá pra acreditar?
Em resumo, eu coloquei isto aqui para chamar a atenção de um detalhe: a maior parte dos negacionistas sequer é capaz de verificar em detalhes o que ele cita. Ou, melhor: ele parte do pressuposto que VOCÊ não irá verificar o que ele cita. E isso dá liberdade aos mesmos para citar o que ou quem eles quiserem, apostando que a maioria irá confiar no que ele apresenta de dados, em especial nos dados que apoiariam a posição dele. Nem vou entrar no mérito de quando eles chegam aos extremos de citar artigos que confirmam que o aquecimento global é causado pelas emissões de CO2 na atmosfera como se dissessem o contrário!
Ok, mas e o vapor d’água, já que a água é o principal “gás estufa” do planeta? Ninguém nunca disse que ele não é um gás estufa. Nem que ele não é o, ou pelo menos um dos, mais importantes. “Arrá, te peg…” Pegou coisa nenhuma. Esse fator é tão importante que, no algoritmo de como funcionam os sinergismos climáticos que foi colocado lááá em cima, ele foi citado no item 9!
Como já foi dito e explicado, sim, o vapor d’água é um dos principais gases estufa, mas também é o que é mais sensível às variações de temperatura: literalmente qualquer variação de temperatura causada por qualquer fonte resulta em alteração na sua quantidade na atmosfera (lembram da equação de Clayperon-Clausius?[28]). Isso quer dizer que um mísero aumento de temperatura que seria causado diretamente pelo aumento da concentração de CO2 na atmosfera resulta num aumento de umidade, de vapor d’água presente na atmosfera (que por sua vez vai aumentar ainda mais a temperatura).[155][156] Dados que contradigam o aumento da umidade surgiram, mas foram derrubados devido à problemas conhecidos nos equipamentos que tinham sido empregados que deram tais resultados.[155][156] Esse aumento da quantidade de água na atmosfera é relativamente pequeno frente ao montante de água? Até dá pra dizer que é, mas é suficiente para ser mensurável desde 1973 e também é suficiente para sozinho dobrar o aumento de temperatura que seria causado pelo aumento da concentração de CO2 sozinha.[157]
Em suma, sim, sabemos que a água é pior que o CO2. Isso é incluído nos cálculos. O que os negacionistas esquecem é “só” de TODAS as OUTRAS PROPRIEDADES dessa substância.

E o metano, CH4? Sem dúvida, é importante, tão importante que é citado no nosso algoritmo climático simplificado nos itens 7 e 8. Ele realmente tem um impacto muito mais violento que o CO2, MAS tem uma concentração muitíssimo menor (cerca de 400 vezes menor). Como resultado, na ponta do lápis ele não é o principal causador da mudança climática que estamos vivenciando: ele fica com a medalha de prata, sendo nossas emissões de metano responsáveis pro “só” 28% do aquecimento observado.[158] Relaxem, vamos falar muito mais de metano mais pra frente, podem deixar.

“Não é CO2 Suficiente”… É, Sim Senhor!
A outra grande linha de negação envolvendo a composição da atmosfera , o outro ponto que já foi meio tratado acima, é que as “emissões humanas de CO2 não seriam capazes de promover os efeitos observados”. Estes dados costumam ter duas grandes linhas: ou comparam com alguma fonte natural de CO2 e MENTEM que as mesmas superam as nossas emissões… ou consideram o total de emissões naturais, desconsideram a capacidade limitada de refixação do meio ambiente e dizem que as naturais, reabsorvíveis, são muito maiores que as nossas, que estão além dos limites do planeta. Vamos ver ambas agora!
“Os Vulcões Emitem Mais Gases Estufa que Nós”… Quem Dera!
Essa é ótima. É a proposta preferida dos negacionistas de fonte natural de CO2 pra superar as nossas emissões. Afinal, aquelas magníficas erupções, fogo, lava, fumaça, “putz, fala sério, aquilo lá tem que liberar muito mais gases estufa que o meu carro, não é”? Bom, mais que o teu carro até libera. Mais do que todos os nossos carros, algumas até talvez liberem… enquanto durar a erupção! No período de tempo que dura uma erupção, pode-se até imaginar que uma erupção libere em geral mais do que a atividade humana (e mesmo quanto a isso, esteja preparado para se chocar!). A pergunta que temos que responder pra começar é… e todo o tempo que tem entre cada erupção, em média, quem totaliza mais?

Fonte: http://www.skepticalscience.com/volcanoes-and-global-warming-intermediate.htm
Isso não é trapaça! Olhar o pico e não o total é que é trapaça. Olhar uma erupção, ignorando todo o período de tempo que o vulcão ficou quieto, silencioso, dormindo, enquanto a atividade humana continua liberando cada vez mais é que é trapaça! E trapaça da grande! Ainda mais sendo que nós temos a medição das emissões de nossos vulcões.[159][160][161][162][163][164][165][166][167] Na verdade, todo o instituto de vulcanologia (e esses são os caras que não tem medo de dizer que geólogos não sabem nada sobre vulcões!), todo centro de monitoramento de vulcões do mundo praticamente se deu ao trabalho de criar páginas em seus websites JUSTAMENTE para tirar a dúvida de quem o acessasse e responder essa questão: NÃO, OS VULCÕES NÃO EMITEM MAIS GASES ESTUFA QUE NÓS![168] E isso se deu porque negacionistas (estrangeiros e nacionais!) gostam de invocar esse pseudo-argumento! O resultado é só olhar o gráfico acima[165], onde as maiores erupções das últimas décadas são indicadas, mas o seu impacto na concentração de CO2 do ano é diminuto, invisível até!

Vamos literalmente apelar, pra dar alguma chance aos negacionistas: a última mega erupção das últimas décadas foi a do Monte Pinatubo, nas Filipinas, em 1991[169] (segunda maior erupção do século XX, perdendo apenas para o Novarupta, em 1912[170]). Ele liberou 42 milhões de toneladas de CO2[171] num período de 12 dias[169]. Ao longo daquele mesmo ano, nossas atividades liberaram apenas 23 bilhões de toneladas de CO2 no total. Isso significa que nós emitimos, naquele ano, a mesma quantidade de CO2 que a maior erupção vulcânica em quase 80 anos em DEZESSEIS HORAS! Já em 1991, nós liberamos na atmosfera em um ano quase 550 vezes mais CO2 do que a maior erupção nos últimos 100 anos (estamos em 2015), ocorrida naquele mesmo ano. Em 2013[172], nós liberamos mais de 800 vezes essa quantidade de CO2, ou dito de outra forma, liberamos o mesmo que a erupção do Pinatubo em apenas DEZ HORAS E MEIA!
Vale ressaltar que nem valeria a pena olhar nas maiores erupções do século XXI[173]: elas não são sequer classificadas como tendo a mesma grandeza que as do século XX[174]. Pinatubo chegou ao nível 6 (dezenas de km3 de material lançados na atmosfera) na escala do “Índice de Explosividade Vulcânica” (VEI)[175], escala essa que chega à 8 (milhares de km3 de material), e nossas erupções do século XXI ainda mal chegaram no índice 5 (alguns km3 de material). Os estragos que as mesmas fizeram ao transporte aéreo tinha mais a ver com quem eram os aeroportos vizinhos e direção do vento: Pinatubo basicamente bloqueou os aviões em uma região muito maior, mas principalmente insular, então com relativamente menos aeroportos por km2.

Fonte: http://earthobservatory.nasa.gov/NaturalHazards/view.php?id=43690
Mas, falando novamente em aviões: todos devem lembrar da recente erupção do Eyjafjallajökull[176], em 2010, na Islândia (entre as cidades de Skógar e Mýrdalsjökull!), que interrompeu o tráfego aéreo europeu por um longo período. Bom, vulcões emitem, aviões também. Vamos pra maldade suprema, quem emitiria mais, a erupção ou só o tráfego aéreo que ela impediu? Crueldade das crueldades, o vulcão emitiu entre 150 e 300 mil toneladas de CO2 por dia, enquanto que o tráfego aéreo europeu que ele fez aterrissar e ficar no chão emite… 340 mil toneladas de CO2 por dia![177] Economizamos pelo menos 40 mil toneladas de CO2 por dia! WELL DONE, VOLCANO!
Mas pra fechar a questão de uma vez, vamos colocar os números históricos:
- Emissões de vulcões terrestres anuais: 242 milhões de toneladas de CO2 em média por ano.[159][160]
- Emissões de vulcões submarinos anuais: menos de 100 milhões de toneladas de CO2 por ano (detalhe, essas medições são começaram ANTES das medições dos vulcões de superfície!).[159][160][161]
- Emissões humanas: mais de 35 bilhões de toneladas de CO2 por ano em 2013 e aumentando.[172]
Em resumo, já emitimos 100 vezes mais do que todos os vulcões do mundo (acima e abaixo do nível do mar). E continuamos aumentando…

“A Natureza Toda Emite Mais Gases Estufa que Nós”… O Arroz, o Xadrez e o Clima!
Um dos pseudo-argumentos negacionistas mais pobres, que demonstram não conhecimento de matemática básica e mesmo assim chegam a ser ditos em voz alta até por negacionistas com formação na área de exatas (ô vergonha alheia nessas horas…) é simplesmente dizer que “o que nós emitimos de CO2 é muitíssimo inferior ao que a natureza emite (no total), e portanto nosso efeito deveria ser irrisório e desconsiderado.”
O detalhe por trás desse pseudo-argumento é que ele ignora o detalhe de quanto a natureza também consome de CO2 por ano, anulando assim as próprias emissões.[178][179] Vamos fazer um exemplo totalmente diverso pra ver se facilita. Digamos que você tenha 3 empregos pra viver, e que no país onde tu mora a taxação do Leão do IR seja assim: “Tudo o que você ganhar por mês até o limite de 10 mil reais que não for gasto nesse período é automaticamente engolido pelo leão. Tudo o que passar desse valor você pode guardar sem o menor perigo de taxação posterior.”
Quase faz o nosso sistema de impostos parecer maravilhoso, não é?
Bom, mas digamos agora que você, vivendo nesse país, tem duas fontes de renda. Uma delas lhe paga 9.900 reais por mês. A outra, inicialmente, paga 10 reais por mês.
Você não vai acumular nada, não é mesmo?
Digamos que o seu segundo emprego reajusta para 50 reais por mês. Continua não acumulando nada.
Reajusta finalmente para 100 reais e UM CENTAVO por mês. Acumula? Sim. “Mas é só UM CENTAVO POR MÊS”! Concordo. Mas, com esse aumento, tu vai em 50 anos acumular 6 reais.
Agora, vamos fazer algo mais realista. Vamos dizer que tu receba um centavo constante de aumento por mês após esse primeiro centavo além do Leão de nosso país imaginário. Nesse cenário, tu já acumularia 1.803 reais nos teus 50 anos.
Reparem que eu fiz um crescimento fixo, constante, uma Progressão Aritmética no salário. Mas e se for uma Progressão Geométrica? Mesmo com uma taxa muito pequena de crescimento, o acúmulo seria muito maior, como a clássica lenda do arroz e do xadrez nos ensina.[180][181][182]
Que história é essa? Reza a lenda sobre o nascimento do jogo de xadrez que séculos atrás vivia um Rei na Índia aficionado por jogos! Mas, como tempo, jogando todos os jogos disponíveis, acabava jogando sempre os mesmos jogos e estava cansado deles, chateado com as repetições. Sendo assim, encomendou a um pobre matemático do reino a invenção de um novo jogo! Após meses e meses pensando sobre como criar um jogo que animasse seu rei, surgiu a ideia do Chaturanga: um jogo em que dois exércitos se enfrentavam num tabuleiro quadrado de 64 casas (o nosso tabuleiro de xadrez padrão até hoje) até a captura do rei adversário (o próprio precursor do xadrez moderno). O jogo deixou o rei tão entusiasmado, que ele ofereceu ao seu criador a recompensa que ele desejasse, sem discussões: ouro, prata, terras, títulos. O matemático, então, fez um pedido simples: um grão de arroz para a primeira casa do tabuleiro, dois grãos de arroz para a segunda casa, quatro para a terceira, e que se seguisse dobrando o número de grãos de arroz devidos a cada casa do tabuleiro, até a 64ª casa… Era essa quantidade de arroz que o matemático desejava.
O rei achou um preço muito pequeno por um jogo tão maravilhoso e tentou convencê-lo a mudar de ideia, sem nada conseguir. Sendo assim, mandou os contadores do palácio calcularem a quantidade de arroz e pagarem ao bom homem.
Quando retornaram, o choque: pela última casa do tabuleiro, a 64ª casa, o rei deveria pagar o total de 9 quintilhões, 223 quadrilhões, 372 trilhões, 36 bilhões, 854 milhões, 775 mil e 808 grãos de arroz.[181] E isso é só a última casa! No total, a conta dava a “bagatela” de 18 quintilhões, 446 quadrilhões, 744 trilhões, 73 bilhões, 709 milhões, 551 mil e 615 grãos de arroz![181] Só para comparação, a produção anual mundial de arroz em 2012 foi de pouco mais de 730 milhões de toneladas, ou aproximadamente (dado que no melhor cenário um grão de arroz pesa 20 miligramas) “apenas” 3,7 quadrilhões de grãos![183] O pobre matemático acabara de monopolizar a primeira commodity, pedindo como pagamento “só” aproximadamente 5 milênios da produção mundial de arroz atual!
E o que isso tem a ver com a Mudança Climática? TUDO!

Fonte: http://www.skepticalscience.com/human-co2-smaller-than-natural-emissions-intermediate.htm
Vamos fazer uma conta simplificada, seguindo o diagrama ao lado onde entram as principais fontes de CO2 e as suas contribuições anuais em 2007: Assim, o meio ambiente naquele ano emitiu (entre animais e respiração noturna de vegetais) 439 bilhões de toneladas de CO2, enquanto que os mares, rios, lagos e oceanos principalmente emitiram 332 bilhões de toneladas. Isso totaliza 771 bilhões de toneladas de CO2 emitidos pelo próprio ambiente.[178][179] Então os negacionistas olham para esses parâmetros e sacam da cartola que nesse ano as emissões humanas foram de apenas 29 bilhões de toneladas naquele ano[184] (menos de 4% do total emitido), e afirmam que “é óbvio que a nossa irrisória contribuição não dá conta do recado de mexer em algo como a temperatura da Terra”.

Fonte: http://www2.sunysuffolk.edu/mandias/global_warming/global_warming_misinformation_nature_emits_more_co2.html
O que os negacionistas convenientemente esquecem é das reabsorções e refixações feitas também pelo meio ambiente. Naquele mesmo ano, as mesmas florestas que emitiram 439 bilhões de toneladas de CO2 absorveram 450 bilhões, o que dá um saldo de 11 bilhões de toneladas (entenderam por que desmatar é ruim?) absorvidos extras.[178][179] Os mesmos rios, lagos, mares e oceanos que emitiram 332 bilhões de toneladas de CO2 reabsorveram e refixaram 338 bilhões de toneladas, o que por sua vez dá um saldo de outros 6 bilhões de toneladas (entenderam por que os nossos impactos nos oceanos são ruins?).[178][179] Isso significa que a natureza tinha a capacidade de absorver uma margem total de 17 bilhões de toneladas de CO2 emitidos, mas como lançamos 29 bilhões de toneladas[184], 12 bilhões (41%) não foram absorvidos e continuaram na atmosfera![185][186][187][188]

Fonte: https://barryonenergy.wordpress.com/page/17/
Isso não seria problema se fosse um caso isolado, ou se estivéssemos reduzindo bastante as emissões: mas não é o caso, ano após ano se tornam maiores as nossas emissões. O exemplo acima foi no ano 2007… de lá pra cá, aumentamos quase 25% nossas emissões! Como na analogia que fizemos no início, está, ano após ano, sobrando um “saldo” cada vez maior de CO2 na atmosfera, uma quantidade além do limite do que o nosso “Leão” pode abocanhar. O resultado, como esperado, é dado ao lado: um crescimento exponencial nas emissões, uma soma de progressão exponencial (P.G.) no acúmulo!

Fonte: http://tcktcktck.org/2013/05/infographic-global-greenhouse-gas-emissions-mapped-from-source/52537
“Ah, mas esse fluxograma de contribuições é muito simplificado”. Sabe que eu até concordo? Realmente, acho muito melhor o cálculo detalhado, como o que pode ser feito com diagramas como o ao lado (e maiores)![189][190] Esses é que realmente são utilizados. Dá basicamente o mesmo resultado (ah, sim, tem um pra cada país!!! Esse é o geral, mas tem os individuais!), com a vantagem de permitir que os governantes planejem estratégias adequadas para reduzir as suas emissões específicas, de acordo com o perfil de cada país.

“Ah, mas os oceanos podem absorver muito mais CO2!” No total? Até que sim… Afinal, tem que preencher até o fundo… Mas o que te importa se daqui a algumas CENTENAS ou MILHARES de anos os oceanos finalmente conseguirem dar conta de todo o CO2 que lançamos no ar? Tá aquecendo AGORA, tá secando AGORA, daqui a séculos ou milênios voltar ao normal não interessa, precisamos de soluções AGORA! Cabe muito nos oceanos (nem vou entrar no mérito de a que custo pra toda a biodiversidade marinha, deixa isso pra outro artigo), mas tem uma velocidade média anual de absorção (proporcional principalmente à área de superfície dos mesmos) que é muito menor do que a nossa velocidade de produção! É como se tu aumentasse uma fábrica pra aumentar a produção, mas não pudesse aumentar o número de caminhões pra transportar a mercadoria… resultado, teu produto se acumula no armazém! E, no caso, o armazém é a atmosfera! E, pra piorar: tanto a capacidade de absorção desse produto pelos consumidores (no caso, os oceanos) quanto a velocidade de absorção são INVERSAMENTE proporcionais à temperatura! Lembra do nosso algoritmo? Da equação de van’t Hoff?[16] Olha de novo o item 5 do nosso algoritmo, láááááá em cima, então!
“Ah, mas esse carbono pode estar vindo de outro lugar!” Não, não pode. Primeiro porque as nossas emissões são bem conhecidas, segundo que podemos identificar elas no meio do todo. Podemos por causa de um fato pouquíssimo conhecido: o carbono dos combustíveis fósseis é marcado isotopicamente.
“Como é que é?” É isso mesmo. Mas essa conversa é comprida. Vamos lá:
Primeiro, a cinética das reações químicas tem influência da massa atômica dos elementos que compõem as moléculas envolvidas (consequência da “Teoria do Complexo Ativado”[191][192]). Mais ainda, a diferença de massa de diferentes isótopos que compõem as moléculas afeta a velocidade da reação ocorrendo com uma molécula contendo um isótopo ou outra contendo outro isótopo: o nome disso é “Efeito Isotópico”[193], é estudado em cinética química e o exemplo mais gritante nisso geralmente envolve o átomo de hidrogênio (porque do 1H para o 2H, o famoso “deutério”[194], a massa dobra). Mas também é perceptível, com maior dificuldade, em outros elementos e seus isótopos. No caso, também é perceptível quando se comparam o 12C e o 13C[195], ambos estáveis (nós já falamos do carbono-14 antes, que é instável, e não mencionaremos o mesmo nesta parte). Antes avançarmos, vale ressaltar que isso é importante apenas se o átomo com diferença isotópica estiver participando diretamente da reação química!
Isso implica que reações químicas, tais como a própria fotossíntese[196] de 12CO2 e 13CO2 é levemente mais inclinada a ocorrer com átomos de 12C do que de 13C.[197] Um dos motivos pra evolução nesse sentido poderia ser a própria disponibilidade de cada isótopo (temos 98,891% de 12C para 1,109% de 13C no ambiente[195]), mas a maior velocidade das reações envolvendo o 12C em função da sua menor massa já deve ser suficiente.[198][199] Idem para seres marinhos.

Fonte: http://commons.wikimedia.org/wiki/File:Calvin-cycle4.svg
Uma coisa que não é ensinada no colégio sobre a fotossíntese é que tecnicamente não temos UMA fotossíntese, mas TRÊS diferentes.[200] No chamado Ciclo C3[200][201][202], presente na maioria das plantas, é o ciclo mais simples e, ao mesmo tempo, o mais sensível à diferença isotópica. Nesse ciclo, as plantas convertem CO2 em açúcares diretamente, e assim trabalham mantendo o estômatos[203] das folhas (as estruturas que efetuam as trocas gasosas em vegetais) permanentemente abertas. Assim, podem “se dar ao luxo” de ter uma reação de incorporação um pouco mais lenta, um pouco menos eficaz. Assim, uma das enzimas do ciclo metabólico da fotossíntese, a Rubisco[204] (outra que também é mencionada é a “piruvato dehidrogenase”[205][206]), acaba evidenciando um ciclo um pouco mais rápido quando encontra um átomo de 12C numa posição específica da molécula com que reage: desse modo, o 13C é incorporado um pouco menos que o 12C, mas numa quantidade mensurável. Nessas plantas observa-se uma concentração relativa de 13C (calculada aqui a partir de δ13C com a fórmula abaixo![207]) de apenas entre 1,073% (δ13C = -33) e 1,083% (δ13C = -24)[208]: uma diferença mínima frente ao 1,109%[195] da atmosfera, mas uma diferença mensurável por espectrometria de massas! As porcentagens foram calculadas a partir dos dados na literatura, geralmente expressos em δ13C (mostrados entre parênteses) que expressam o quanto a amostra diverge da quantidade naturalmente encontrada, e é dada pela fórmula:


Fonte: http://upload.wikimedia.org/wikipedia/commons/thumb/2/26/C4_photosynthesis_NADP-ME_type_en.svg/400px-C4_photosynthesis_NADP-ME_type_en.svg.png
Esse ciclo, e as espécies que o utilizam, porém, sofre de algumas deficiências: Primeiro que a enzima Rubisco é bastante sensível à temperatura[199][201][202][209], e sob temperaturas altas incorpora em excesso o oxigênio no lugar do gás carbônico, revertendo o ciclo (fotorrespiração[209]); segundo que a manutenção dos estômatos abertos em climas mais secos faria a planta, bem, secar mesmo[199]. Preferencialmente para explorar esses nichos ecológicos evoluíram plantas que mutaram o seu ciclo de fotossíntese. Um dos grupos que emergiu evoluiu para funcionar da seguinte forma[210]: o CO2 atmosférico é inicialmente combinado com piruvirato em uma série de etapas até ser convertido em malato (ou aspartato) pela enzima PEP-carboxilase (que já é presente naturalmente nas mitocôndrias, mas que consome parte da energia disponível), o qual posteriormente é transportado para ser decomposto em CO2 em outras células da folha, para finalmente ser usado pela Rubisco (desse modo, não há oxigênio disponível para essa enzima reverter o ciclo)! Isso é o que hoje entendemos como “Ciclo C4”[199][210][211], o qual tem muitas variantes, a mais simples mostrada acima (a mais complexa que encontrei vem abaixo). Nessas plantas, devido à essas diferenças, observa-se uma menor redução na proporção isotópica do carbono incorporado em comparação com o do ar: entre 1,090% (δ13C = -16) e 1,098% (δ13C = -10)[208] frente ao 1,109% do ambiente[195].

Fonte: http://upload.wikimedia.org/wikipedia/commons/thumb/d/dc/C4_photosynthesis_PEPCK_type.svg/400px-C4_photosynthesis_PEPCK_type.svg.png

Fonte: http://commons.wikimedia.org/wiki/File:CAM_cycle.svg
Além desses, existe ainda mais o Ciclo CAM[212], muito característico de Xerófitas[213] entre outras plantas de climas áridos. Isso era de se esperar pois, como vimos, o Ciclo C3 é frágil quanto à temperatura e climas secos[199][201][202][209], e o Ciclo C4 oferece uma proteção extra para os efeitos da temperatura[199][210][211], mas não grande proteção contra os efeitos de um clima mais árido e da evapotranspiração[214] acentuada que ele ocasiona. Para sobreviverem nesse ambiente, a adaptação evoluída foi a capacidade de fechar os estômatos[203] durante o dia, reduzindo assim enormemente a sua perda de água. Nessas plantas, devido à essas diferenças, observa-se uma menor redução na proporção isotópica do carbono incorporado em comparação com o do ar: entre 1,087% (δ13C = -20) e 1,098% (δ13C = -10)[208] em comparação com o 1,109% da atmosfera[195].
Isso inicialmente teve implicações importantes para a paleontologia[195][207][208]: A taxonomia de plantas poderia ser feita com maior eficiência mensurando as proporções dos isótopos de carbono presentes, e o comportamento alimentar dos animais também identificado dessa forma (não só um “herbívoro”, mas um “herbívoro que se alimentava preferencialmente de plantas do grupo X, que vivem num ambiente assim, logo esse era o clima do ecossistema em questão”). O mesmo serve para as algas, e portanto aos seres que delas se alimentam, e também para distinguir seres de água doce e de água salgada.

A implicação climática, porém, é a seguinte: combustível fóssil tem esse nome por ser derivado de seres vivos que morreram a muito, muito tempo. Isso quer dizer que tanto o carvão quanto o petróleo são, em última instância, “feitos de plantas” (lembrando que, mesmo se houverem animais envolvidos, eles ainda se alimentaram dessas plantas ou dos animais que as comeram) e portanto tem a mesma “marca isotópica” de ter menos 13C do que o natural. Isso quer dizer que, SE estamos queimando tanto combustível fóssil assim, isso poderia se revelar através da redução da proporção de 13C na atmosfera (devido à avalanche de 12C)! E adivinhem? SIM, a atmosfera está mensuravelmente ficando mais pobre em 13C![215][216][217] A figura acima deixa isso ridiculamente cristalino! (atenção ao ler a figura: a escala vermelha é negativa e está invertida, logo, a quantidade diminui enquanto se sobe no gráfico!)
O grande problema foi que alguns pesquisadores ficaram animados demais com essa descoberta, e portanto noticiaram como se tivessem encontrado a “arma fumegante”, a “impressão digital humana” no aumento da concentração de CO2 na atmosfera. O uso dessa expressão deixou os negacionistas simplesmente furiosos, e teve a consequência de muitos deles cavando possíveis fontes de interferências, outras fontes isotopicamente empobrecidas de 13C. A parte divertida passa a ser olhar essas fontes propostas por eles:
- “Não se sabe a composição das emissões vulcânicas”[218]: Mesmo que fosse o caso (e se sabe! [219][220][221]), é interessante observar que, como já vimos, os vulcões lançam absurdamente menos CO2 na atmosfera que nós, as grandes erupções do passado não produziram marcas isotópicas diferenciadas significativas nos anéis das árvores (e temos árvores de mais de 10 mil anos pra analisar!) e as suas emissões sempre estiveram aí contribuindo para a proporção isotópica atmosférica natural conhecida atual. Em suma, e daí? Mas vamos dar uma chance? Quanto a atividade vulcânica atual teria que ter crescido, basicamente neste século, de forma desapercebida por todos nós, pra “dar conta do recado”? Numa rápida conta, aproximadamente… 400 vezes maior no século XX do que foi no século XIX! Onde raios é que está toda essa atividade vulcânica que ninguém tá vendo????? Não, eles não podem estar sob os oceanos, porque senão os mesmos estariam ácidos não por excesso de ácido carbônico, e sim por excesso de ácido sulfúrico mesmo! Não, eles não estão nos continentes, pois senão além de mais visíveis a temperatura estaria caindo, e não subindo! Pôxa, CADÊ ESSE VULCÕES QUE NINGUÉM TÁ VENDO??? Que vulcões são esses que só liberam gás estufa, e mais nada???
- “Nós estamos plantando muitos vegetais com fotossíntese C4”[218]: Bom, além do fato de que não faria diferença, porque AMBAS absorvem mais 12C que 13C[208] (ou seja, no máximo deveriam alterar as velocidades de queda deste isótopo na atmosfera), e que também não faria diferença porque esse carbono é só temporariamente fixado, uma vez que não é transformado em petróleo e escondido no fundo da terra (os vegetais a gente COME, e depois EXALA de volta no ar como CO2!), tem o detalhe de que… bem, vegetais C3 incluem[222][223] arroz, trigo, soja, batata, centeio, aveia, cevada, beterraba, cenoura, algodão, amendoim, laranja, limão, uva, café, maçã, pera, manga, as grandes árvores todas, etc (enfim, ~85% das espécies vegetais!); e os vegetais C4 são[223][224] cana-de-açúcar, milho, sorgo, milheto, beoldroega comum ou caaponga (Portulaca oleracea), “switchgrass” (não tem tradução pro português, Panicum virgatum), tiririca (Cyperus rotundus), grama-bermudas (Cynodon dactylon), capim-colônia (diversas espécies do gênero Echinocloa), “pega-pega” (Eleusine indica), capim massambará ou argentino (Sorghum halepense), caniço branco (Imperata cylindrica), Digitaria (Digitaria sanguinalis), bredo ou caruru (Amaranthus spp.), capim azedo ou grama comum (Paspalum conjugatum), capim-camalote (Rottboellia exaltata), barrilheira espinhosa (Salsola kali), etc (míseros 3% das espécies!); enfim, com o grosso da agricultura sendo claramente formado por espécies C3, é MUITO complicado vir afirmar que estamos plantando mais C4 do que C3! Afinal, é o mesmo que dizer que estamos só plantando principalmente… ervas daninhas! Quem fala isso, só come milho com açúcar (de cana-de-açúcar, de beterraba já não vale!), mais nada, só pode!
- “Bactérias produzem metano com uma composição de metano 13CH4 ainda mais baixa que plantas, então os pântanos e lixões emitem um metano que oxida à CO2 o qual é ainda mais pobre em 13C que os combustíveis fósseis”[218]: Vamos direto ao ponto, arquéias (Domínio errado, sinto muito, bactérias não fazem isso, só arquéias) que efetuam processo de metanogênese[225], que é um tipo de quimiossíntese[226], tem um δ13C que varia entre -50‰ e -110‰[221][227][228][229]. Ou seja, algo mais severo que as próprias plantas com fotossíntese C1[208]. PORÉM, como as emissões de metano em 2010 equivaleram a 7,3 Gtons de CO2[230] (atualmente só em CO2 estamos emitindo mais de 35 Gtons), novamente numa rápida estimativa de calculadora nem se TODO o carbono vindo do metano fosse de isótopo 12C não produziria esse efeito! Afinal, estamos falando de emissões de 13CH4 equivalentes a apenas 72 Mtons de CO2, frente aos 375 Mtons de 13CO2 produzidos dos combustíveis fósseis. Na verdade, pra produzir essa redução, numa rápida conta as nossas emissões de metano (proveniente de metanogênese!) globais deveriam ser entre 5 e 6 vezes maiores do que são as nossas emissões totais do mesmo! Mais ainda, levando em conta que especificamente produzido de metanogênese em lixões e similares foi na verdade de apenas 0,8 Gtons (o resto, 6,5 Gtons, vem da produção de carvão, gás natural e petróleo, pecuária, etc.)[230][231][232], essa quantidade equivaleria à aproximadamente 8 mil toneladas de 13CH4 no melhor dos cenários; uma quantidade que, realmente, não teria impacto nenhum na proporção de 13CO2 na atmosfera. (só para não haver dúvidas, as emissões de metano decorrentes da pecuária, principalmente de ruminantes, são equivalentes a 3.1 Gtons de CO2[233][234][235], mas nesse caso eles estão eliminando a mesma quantidade que as plantas absorveram e não deveria afetar a proporção de 13C na atmosfera novamente).
Sinceramente, eu vou parar por aqui. Afinal de contas, a lista de absurdos dos negacionistas, na verdade, avança aos níveis de “cocô de peixe”[218] (sim!!!) e “micróbios e insetos”[236][237][238][239] (SIM!!!), com até mesmo sugestões de eliminarmos parte de suas populações para resolvermos o problema!!! Sim, tem gente que se presta a isso!

Fonte: https://barryonenergy.wordpress.com/page/17/
Em suma, pra qualquer um que venha com esse argumento, eu nunca sei se eu simplesmente ofendo a criatura com duas letras, P. A. (Progressão Aritmética)… OU se eu humilho de forma escrachante logo e digo as letras P. G. (Progressão Geométrica). Se eu for ser realista, vou ser obrigado a usar a segunda. Afinal, como a imagem ao lado mostra, o crescimento das nossas emissões não é constante, como uma P.A., o que resultaria numa linha reta; pelo contrário, temos uma curva crescente, um crescimento exponencial como chamamos… Temos o pagamento em grãos de arroz pelo jogo de xadrez!
Só que, essa conta, quem vai pagar… somos nós!
Veredito!
Vamos resumir: o Sol está num máximo local de atividade de um ciclo de 7 anos, que porém é muito inferior aos máximos que o cercam; mais ainda, na média a atividade solar tem caído desde o século XX! Outros ciclos solares, ou são insignificantes do ponto de vista climático, ou estão no período de resfriamento e não aquecimento, ou os autores chegam ao limiar de quase estarem fraudando dados históricos.
De outra ponta, é visível que o aquecimento da atmosfera terrestre está concentrada nas camadas inferiores, o que é incompatível com alteração de atividade solar (que aqueceria também as camadas superiores), segue solenemente em contínuo crescimento independentemente das oscilações solares das últimas décadas, e é concentrada nos comprimentos de onda referentes às vibrações moleculares do gás carbônico. Isso em conjunto com a avassaladora onda de evidências científicas aqui listada (e a ser listada nos próximos artigos) deixa claro que sim (além de qualquer limite de dúvida razoável), é o gás carbônico adicional das atividades humanas que tem causado o aquecimento global e a mudança climática através de uma série de efeitos sinérgicos com os outros gases da atmosfera, apesar (e sobrepujando os efeitos!) da própria redução da atividade solar média já das últimas décadas.
E as asas dos aviões, onde entram?
No começo do texto, uma adivinhação foi lançada: “O que tem em comum o clima planetário e as asas dos aviões”? Para entender isso, vamos lembrar uma notícia (felizmente não muito) divulgada recentemente online: “Passageiro relata ‘asa descolada’ em vôo de empresa aérea e diz ter sido expulso da aeronave”. Não vou citar a empresa pra não fazer côro no sensacionalismo péssimo do site que divulgou a “notícia”, mas as referências estão todas disponíveis.[240][241]
Bom, segundo a “notícia”, o passageiro era um “Professor do Instituto de Física da UnB”, que “tem doutorado na Universidade de Oxford” e é “professor de dinâmica de fluídos” (que, sim, é a matéria que estuda como um fluído como o ar interagiria com um corpo com uma forma específica) identificou que a asa do avião estava “descolada” (ou desconectada) do corpo da aeronave, fez um escândalo para salvar muitas vidas e acabou impedido de voar.[240][241]
Não, o avião não caiu, apesar da “asa descolada”. Como? Por quê?
Bom, pra começar que NATURALMENTE que a asa não estava “descolada”: até porque, se estivesse, o avião teria caído e essa “notícia” não teria sido tão obscura!
O problema é, o que foi entendido como “uma asa desconectada da aeronave” nada mais era do que uma das superfícies móveis da asa de qualquer aeronave, como os muito mais conhecidos flaps, menos conhecidos spoilers e os pouquíssimo conhecidos slats e flaps krueger: no caso, a confusão toda se deu envolvendo os slats da aeronave, que estavam estendidos segundo as instruções da fabricante (no caso, a Airbus) devido à alta temperatura.[242][243][244]
“Mas o professor (universitário ainda por cima!) é físico com doutorado em mecânica dos fluídos! Ele deve saber isso!” Não! Esse é o ponto, ele não tem que saber de engenharia aeronáutica.
Assim como um “professor universitário e físico com doutorado em hidrologia” não tem que saber de climatologia planetária (Sim, sr. Luiz Carlos Molion, estou olhando para você!).
Assim como um “professor universitário e geólogo geógrafo e meteorologista” não tem como saber de vulcanologia e climatologia (Sim, sr. Ricardo Felício, estou olhando para você!).
Em resumo, NÃO, eles não tem que saber isso. Eles ACHAM que sabem, ou tem interesses envolvidos em fazer os outros acreditarem que eles sabem algo que eles estão cientes que não sabem ou, pior ainda, plenamente cientes que estão mentindo descaradamente.
Respondendo: em comum o clima planetário e as asas de aviões tem serem grandes incompreendidos, dos quais auto-proclamadas “autoridades”, sem real conhecimento de causa conseguem grande visibilidade com graves erros propalados, embasados nas suas próprias alegadas autoridades que na verdade são irrelevantes às questões discutidas. Isso me lembra dois episódios (“Mind Games” e “Trouble in Chinatown”) do seriado Numb3rs (um dos melhores já criados, infelizmente encerrado!), onde se discute justamente a chancela (e reconhecimento indevido!) que diferentes instituições dão para a atuação de charlatães ao se tornarem reféns dos mesmos: mas isso é tema para outro artigo![245][246]
Em suma, leitores, cuidado com a clássica falácia do “apelo à autoridade”… Em especial quando, num verdadeiro “arroubo narcisista”, a autoridade é O PRÓPRIO PALESTRANTE! E também não quer dizer que a pessoa ser especialista exatamente na área necessária quer dizer que ela não irá incorrer em falha (só, no máximo, reduz a probabilidade de erro).
Referências Adicionais:
Apesar de todo o trabalho, alguns sites tem que levar o crédito pelo excelente trabalho em lutar com tanta dedicação pela divulgação correta dos resultados científicos: Algo importantíssimo, tanto pela relevância da questão quanto pela infeliz quantidade de negacionistas existentes. Sem o trabalho dos mesmos, talvez este projeto não teria se concretizado. Alguns deles, mas não todos, e peço desculpas antecipadas a todos os que porventura me escapem, são:
- http://www.skepticalscience.com/
- http://www.realclimate.org/
- http://www2.sunysuffolk.edu/mandias/global_warming/
- https://tamino.wordpress.com/
- http://www.globalwarmingart.com/
- https://andthentheresphysics.wordpress.com/
- http://blog.hotwhopper.com/
- http://www.global-greenhouse-warming.com/
Bibliografia:
[1] http://www.scientificamerican.com/article/2014-to-be-hottest-year-ever-measured/
[2] http://www.scientificamerican.com/article/2014-officially-hottest-year-on-record/
[3] http://en.wikipedia.org/wiki/Greenhouse_effect
[4] http://en.wikipedia.org/wiki/Global_warming
[5] http://en.wikipedia.org/wiki/Climate_change
[6] http://en.wikipedia.org/wiki/Paleoclimatology
[7] http://en.wikipedia.org/wiki/Geologic_temperature_record
[8] http://en.wikipedia.org/wiki/Paleothermometer
[9] http://en.wikipedia.org/wiki/Table_of_historic_and_prehistoric_climate_indicators
[11] http://en.wikipedia.org/wiki/Protist
[12] http://en.wikipedia.org/wiki/Foraminifera
[13] http://en.wikipedia.org/wiki/Radiolaria
[14] http://en.wikipedia.org/wiki/Calcite
[15] http://www.sciencemag.org/content/270/5240/1347
[16] http://en.wikipedia.org/wiki/Van_%27t_Hoff_equation
[17] http://pt.wikipedia.org/wiki/Rocha_sedimentar
[18] http://www.sciencedirect.com/science/article/pii/001670379490457X
[19] http://en.wikipedia.org/wiki/Cnidaria
[20] http://en.wikipedia.org/wiki/Anthozoa
[21] http://en.wikipedia.org/wiki/Aragonite
[22] http://www.atmos.albany.edu/facstaff/blinsley/home_page/Rosenthal_and_Linsley_QuaterSciRev06.pdf
[23] http://en.wikipedia.org/wiki/Dendroclimatology
[24] http://www.sciencedirect.com/science/article/pii/S0012821X07005109
[25] http://en.wikipedia.org/wiki/Zero-point_energy
[26] http://en.wikipedia.org/wiki/Parts-per_notation
[27] http://en.wikipedia.org/wiki/Ice_core
[28] http://en.wikipedia.org/wiki/Clausius%E2%80%93Clapeyron_relation
[29] http://en.wikipedia.org/wiki/%CE%9418O
[30] http://en.wikipedia.org/wiki/%CE%9418O
[32] http://en.wikipedia.org/wiki/Alkenone
[33] http://www.nature.com/nature/journal/v320/n6058/abs/320129a0.html
[34] http://www.nature.com/nature/journal/v330/n6146/abs/330367a0.html
[35] http://en.wikipedia.org/wiki/Chromalveolata
[36] http://onlinelibrary.wiley.com/doi/10.1111/j.1550-7408.2005.00053.x/abstract
[37] http://en.wikipedia.org/wiki/Chromista
[38] http://link.springer.com/article/10.1007%2FBF01796092
[39] http://www.pnas.org/content/74/11/5088
[40] http://www.ncbi.nlm.nih.gov/pmc/articles/PMC2610160/
[41] http://journals.plos.org/plosone/article?id=10.1371/journal.pone.0002621
[42] http://rspb.royalsocietypublishing.org/content/279/1736/2246
[43] http://en.wikipedia.org/wiki/Polyphyly
[44] http://en.wikipedia.org/wiki/Prymnesiophyceae
[45] http://en.wikipedia.org/wiki/Ketone
[46] http://en.wikipedia.org/wiki/E-Z_notation
[47] http://en.wikipedia.org/wiki/TEX86
[48] http://www.sciencedirect.com/science/article/pii/S0012821X02009792
[49] http://www.sciencedirect.com/science/article/pii/S0016703707007132
[50] http://www.sciencemag.org/content/323/5918/1187.abstract
[51] http://www.nature.com/nature/journal/v441/n7093/abs/nature04668.html
[52] http://www.sciencedirect.com/science/article/pii/S0012821X12003081
[53] http://www.clim-past.net/8/215/2012/cp-8-215-2012.html
[54] http://en.wikipedia.org/wiki/Crenarchaeota
[55] http://en.wikipedia.org/wiki/Archaea
[56] http://en.wikipedia.org/wiki/Monera
[57] http://en.wikipedia.org/wiki/Thaumarchaeota
[58] http://en.wikipedia.org/wiki/Extremophile
[59] http://en.wikipedia.org/wiki/Hyperthermophile
[60] http://en.wikipedia.org/wiki/Mesophile
[61] http://en.wikipedia.org/wiki/Solar_cycle
[62] http://en.wikipedia.org/wiki/Solar_variation#Solar_cycles
[63] http://en.wikipedia.org/wiki/Galileo_Galilei#Sunspots
[64] https://digichem.org/2015/01/12/ah-a-florenca-dos-medici-e-a-ciencia/
[65] http://en.wikipedia.org/wiki/Heinrich_Schwabe
[66] http://adsbit.harvard.edu/cgi-bin/nph-iarticle_query?bibcode=1844AN…..21..233S
[67] http://adsabs.harvard.edu/doi/10.1086/142452
[68] http://en.wikipedia.org/wiki/George_Ellery_Hale
[71] http://www.ann-geophys.net/20/115/2002/angeo-20-115-2002.pdf
[72] http://link.springer.com/article/10.1007%2Fs11207-009-9380-3
[73] http://virtualacademia.com/pdf/cli267_293.pdf
[74] http://link.springer.com/article/10.1007%2Fs11207-005-3996-8
[75] http://wattsupwiththat.com/2014/05/17/the-tip-of-the-gleissberg/
[76] http://en.wikipedia.org/wiki/Pareidolia
[77] http://link.springer.com/chapter/10.1007%2F978-94-009-3011-7_16
[78] http://adsabs.harvard.edu/abs/1991suti.conf..360D
[79] http://www.geo.arizona.edu/palynology/geos462/20climsolar.html
[80] http://www.klimaskeptik.cz/news/interview-with-dr-ivanka-charvatova-csc-from-gfu/
[81] http://en.wikipedia.org/wiki/Sp%C3%B6rer_Minimum
[82] http://www.sciencemag.org/content/192/4245/1189.citation
[83] http://bill.srnr.arizona.edu/classes/182h/Climate/Solar/Maunder%20Minimum.pdf
[84] http://en.wikipedia.org/wiki/Dalton_Minimum
[86] http://en.wikipedia.org/wiki/Industrial_Revolution
[87] http://en.wikipedia.org/wiki/Milankovitch_cycles
[88] http://curry.eas.gatech.edu/Courses/5225/ency/Chapter10/Ency_Atmos/Ice_age.pdf
[89] http://en.wikipedia.org/wiki/Carbon-14
[90] http://en.wikipedia.org/wiki/Beryllium-10
[91] http://en.wikipedia.org/wiki/Milutin_Milankovi%C4%87
[92] http://en.wikipedia.org/wiki/Ice_age
[93] http://en.wikipedia.org/wiki/World_War_I
[94] http://en.wikipedia.org/wiki/Cosmogenic_nuclide
[95] http://en.wikipedia.org/wiki/Cosmic_ray
[96] http://en.wikipedia.org/wiki/Supernova
[97] http://en.wikipedia.org/wiki/Star#Massive_stars
[98] http://en.wikipedia.org/wiki/Solar_cycle#Cosmic_ray_flux
[99] http://en.wikipedia.org/wiki/Neutron_temperature#Thermal_neutrons
[100] http://en.wikipedia.org/wiki/Maxwell%E2%80%93Boltzmann_distribution
[101] http://en.wikipedia.org/wiki/Carbon_cycle
[102] http://en.wikipedia.org/wiki/Beta_decay
[103] http://en.wikipedia.org/wiki/Neutrino#Antineutrinos
[104] http://en.wikipedia.org/wiki/Alpha_particle
[105] http://en.wikipedia.org/wiki/Synergy
[106] http://en.wikipedia.org/wiki/Codeine
[107] http://en.wikipedia.org/wiki/Ibuprofen
[108] http://en.wikipedia.org/wiki/Synergy#Drug_synergy
[109] http://en.wikipedia.org/wiki/Diazepam
[110] http://en.wikipedia.org/wiki/Depressant
[111] http://en.wikipedia.org/wiki/Central_nervous_system
[112] http://en.wikipedia.org/wiki/Hypoventilation
[113] http://en.wikipedia.org/wiki/Radiative_forcing
[114] http://en.wikipedia.org/wiki/Positive_feedback
[115] http://en.wikipedia.org/wiki/Negative_feedback
[117] http://www.skepticalscience.com/human-co2-smaller-than-natural-emissions-intermediate.htm
[118] http://www.pnas.org/content/104/47/18866.full
[119] http://en.wikipedia.org/wiki/Physical_chemistry
[120] http://en.wikipedia.org/wiki/Barometric_formula
[121] http://en.wikipedia.org/wiki/Ideal_gas
[122] http://en.wikipedia.org/wiki/Tropopause
[123] http://en.wikipedia.org/wiki/Troposphere
[124] http://en.wikipedia.org/wiki/Stratosphere
[125] http://en.wikipedia.org/wiki/Ozone_layer
[126] http://www.skepticalscience.com/human-fingerprint-in-global-warming.html
[127] http://www.sciencemag.org/content/301/5632/479
[128] https://str.llnl.gov/str/March04/Santer.html
[129] http://en.wikipedia.org/wiki/Black-body_radiation
[130] http://en.wikipedia.org/wiki/Quantum_theory
[131] http://en.wikipedia.org/wiki/Nimbus_program
[132] http://en.wikipedia.org/wiki/ADEOS_I
[133] http://www.nature.com/nature/journal/v410/n6826/abs/410355a0.html
[134] http://onlinelibrary.wiley.com/doi/10.1029/2003GL018765/abstract
[135] https://ams.confex.com/ams/Annual2006/techprogram/paper_100737.htm
[136] http://onlinelibrary.wiley.com/doi/10.1029/2009JD011800/abstract
[137] http://www.knmi.nl/publications/showAbstract.php?id=706
[138] http://www.esrl.noaa.gov/gmd/icdc7/proceedings/abstracts/keeling.rFF328Oral.pdf
[139] http://www.ipcc.ch/publications_and_data/ar4/wg1/en/ch2s2-3.html#2-3-1
[140] http://www.macmillanhighered.com/catalog/static/whf/ruddiman/
[141] http://en.wikipedia.org/wiki/Dendrochronology
[142] http://www.essc.psu.edu/essc_web/news/DirePredictions/
[143] http://www.worldscientific.com/doi/abs/10.1142/S0217979213500732
[144] http://arxiv.org/abs/1210.6844
[145] http://arxiv.org/abs/1210.1498
[146] http://journalofcosmology.com/QingBinLu.pdf
[147] http://www.worldscientific.com/doi/abs/10.1142/S0217979214820037
[148] http://journalofcosmology.com/
[149] http://journalofcosmology.com/Contents8.html
[150] http://www.e-farsas.com/esfera-de-metal-com-material-biologico-veio-do-espaco.html
[154] http://www.slate.com/blogs/bad_astronomy/2011/03/05/has_life_been_found_in_a_meteorite.html
[155] http://onlinelibrary.wiley.com/doi/10.1029/2010JD014192/full
[156] http://www.skepticalscience.com/humidity-global-warming.htm
[157] http://www.skepticalscience.com/water-vapor-greenhouse-gas-intermediate.htm
[158] http://www.skepticalscience.com/methane-and-global-warming.htm
[159] http://onlinelibrary.wiley.com/doi/10.1029/2011EO240001/pdf
[160] http://www.sciencedirect.com/science/article/pii/S092181810200070X
[161] http://www.minsocam.org/msa/rim/RiMG075/RiMG075_Ch11.pdf
[162] https://agwobserver.wordpress.com/2009/12/14/papers-on-co2-emissions-from-volcanoes/
[163] http://volcanoes.usgs.gov/hazards/gas/climate.php
[165] http://www.skepticalscience.com/volcanoes-and-global-warming-intermediate.htm
[166] https://tamino.wordpress.com/2011/06/19/volcanic-co2/
[167] http://news.agu.org/press-release/human-activities-emit-way-more-carbon-dioxide-than-do-volcanoes/
[168] http://hvo.wr.usgs.gov/volcanowatch/archive/2007/07_02_15.html
[169] http://en.wikipedia.org/wiki/Mount_Pinatubo
[170] http://en.wikipedia.org/wiki/Novarupta
[171] http://pubs.usgs.gov/pinatubo/gerlach/
[172] http://www.pbl.nl/en/publications/trends-in-global-co2-emissions-2014-report
[173] http://en.wikipedia.org/wiki/List_of_large_volcanic_eruptions_in_the_21st_century
[174] http://en.wikipedia.org/wiki/List_of_large_volcanic_eruptions_of_the_20th_century
[175] http://en.wikipedia.org/wiki/Volcanic_explosivity_index
[176] http://en.wikipedia.org/wiki/Eyjafjallaj%C3%B6kull
[177] http://www.factcheck.org/2010/06/eruption-corruption/
[178] http://www.skepticalscience.com/human-co2-smaller-than-natural-emissions-intermediate.htm
[180] http://en.wikipedia.org/wiki/Wheat_and_chessboard_problem#Origin_and_story
[181] http://arimaa.com/arimaa/links/chessStory.html
[182] http://www.dr-mikes-math-games-for-kids.com/rice-and-chessboard.html
[183] http://en.wikipedia.org/wiki/Rice
[184] https://www.skepticalscience.com/human-co2-smaller-than-natural-emissions.htm
[185] http://www.pnas.org/content/104/47/18866.full
[186] http://www.noaanews.noaa.gov/stories2012/20120801_esrlcarbonstudy.html
[187] http://www.global-greenhouse-warming.com/global-carbon-cycle.html
[188] http://www.nature.com/nature/journal/v488/n7409/full/nature11299.html
[189] http://tcktcktck.org/2013/05/infographic-global-greenhouse-gas-emissions-mapped-from-source/52537
[190] http://www.wri.org/publication/world-greenhouse-gas-emissions-2005
[191] http://scitation.aip.org/content/aip/journal/jcp/3/2/10.1063/1.1749604
[193] http://en.wikipedia.org/wiki/Kinetic_isotope_effect
[194] http://en.wikipedia.org/wiki/Deuterium
[195] http://en.wikipedia.org/wiki/Isotopes_of_carbon
[196] http://en.wikipedia.org/wiki/Photosynthesis
[198] http://www.madsci.org/posts/archives/2003-06/1055532737.Bc.r.html
[199] https://wyrdscience.wordpress.com/2011/02/15/isotopes/
[200] http://en.wikipedia.org/wiki/Carbon_fixation#Carbon_concentrating_mechanisms
[201] http://en.wikipedia.org/wiki/C3_carbon_fixation
[202] http://study.com/academy/lesson/c3-plants-definition-types-examples.html
[203] http://en.wikipedia.org/wiki/Stoma
[204] http://en.wikipedia.org/wiki/RuBisCO
[205] http://www.annualreviews.org/doi/abs/10.1146/annurev.pp.36.060185.001351
[206] http://www.ncbi.nlm.nih.gov/pubmed/16663806
[207] http://en.wikipedia.org/wiki/%CE%9413C
[208] http://en.wikipedia.org/wiki/Isotopic_signature#Carbon_isotopes
[209] http://en.wikipedia.org/wiki/Photorespiration
[210] http://en.wikipedia.org/wiki/C4_carbon_fixation
[211] http://users.rcn.com/jkimball.ma.ultranet/BiologyPages/C/C4plants.html
[212] http://en.wikipedia.org/wiki/Crassulacean_acid_metabolism
[213] http://en.wikipedia.org/wiki/Xerophyte
[214] http://en.wikipedia.org/wiki/Evapotranspiration
[215] http://www.sciencedirect.com/science/article/pii/S1387380603002896
[216] http://www.bgc.mpg.de/service/iso_gas_lab/publications/PG_WB_IJMS.pdf
[217] http://www.esrl.noaa.gov/gmd/icdc7/proceedings/abstracts/keeling.rFF328Oral.pdf
[218] https://chiefio.wordpress.com/2009/02/25/the-trouble-with-c12-c13-ratios/
[219] http://www.opticsinfobase.org/oe/abstract.cfm?uri=oe-12-26-6515
[220] http://link.springer.com/article/10.1007%2Fs00445-010-0423-2
[221] http://www.sciencedirect.com/science/article/pii/S0009254107004032
[222] http://www.cropsreview.com/c3-plants.html
[223] https://answers.yahoo.com/question/index?qid=20070314205951AASLOww
[224] http://www.cropsreview.com/c4-plants.html
[225] http://en.wikipedia.org/wiki/Methanogenesis
[226] http://en.wikipedia.org/wiki/Chemosynthesis
[227] http://onlinelibrary.wiley.com/doi/10.1002/jgrg.20055/abstract
[228] http://meetingorganizer.copernicus.org/EGU2015/EGU2015-1493.pdf
[229] http://www.biogeosciences.net/5/1457/2008/bg-5-1457-2008.pdf
[230] https://www.globalmethane.org/documents/landfill_fs_eng.pdf
[231] http://en.wikipedia.org/wiki/Atmospheric_methane
[232] http://epa.gov/climatechange/ghgemissions/gases/ch4.html
[233] http://www.fao.org/news/story/pt/item/197608/icode/
[234] http://www.fao.org/news/story/en/item/197623/icode/
[235] http://en.wikipedia.org/wiki/Livestock%27s_Long_Shadow
[236] http://wattsupwiththat.com/2013/06/20/an-engineers-thoughts-on-key-agw-questions/
[238] http://wattsupwiththat.com/2013/06/04/an-engineers-take-on-major-climate-change/
[239] http://wattsupwiththat.com/2014/07/15/what-an-engineer-finds-extraordinary-about-climate/
[243] http://www.avioesemusicas.com/flaps-slats-partes-moveis-na-asa-do-aviao.html
[244] http://en.wikipedia.org/wiki/Leading-edge_slats
[245] http://en.wikipedia.org/wiki/List_of_Numbers_episodes_%28season_2%29
[246] http://en.wikipedia.org/wiki/List_of_Numbers_episodes_%28season_5%29
